«Era un hombre tan pobre, tan pobre, pero tan pobre que lo único que tenía …era dinero»
¿Cómo la ciencia y la tecnología pueden trabajar de la mano con el ambiente para lograr el desarrollo sostenible de la humanidad?
BIENVENIDOS ALUMNOS
Buscar una respuesta a esta pregunta es mas que un compromiso de todos los seres humanos con nuestro entorno del cual hemos extraído numerosos recursos sin mirar el daño que hacemos.
Frente a esta situación debemos asumir un reto: ¿que soluciones podemos aportar a este problema?
- ¿Pueden las construcciones elaboradas por el hombre coexistir con el medio ambiente? Pueden nuestras viviendas por ejemplo ser amigables con el ambiente?
- ¿Pueden las máquinas adaptarse al ambiente?
- ¿Cómo podemos aprovechar la ciencia y la tecnología para hacer inclusión con el ambiente?
- ¿Podemos aprender de la naturaleza para realizar procesos en armonía con el entorno?
APRENDIZAJES A ADQUIRIR
Durante la realización de este curso se trabajarán cuatro competencias, donde se espera que el estudiante adquiera los aprendizajes mínimos requeridos en cada una de ellas:
USO COMPRENSIVO DEL CONOCIMIENTO CIENTÍFICO:
Reconoce los procesos históricos y metodológicos del desarrollo de la Mecánica y sus campos de aplicación en estática, dinámica, cinemática, hidráulica y termodinámica asociándose a fenómenos de la naturaleza.
EXPLICACIÓN DE FENÓMENOS
Genera conclusiones críticas a partir de la explicación y modelación de los fenómenos de la naturaleza asociados al desarrollo de la Mecánica y sus campos de aplicación en estática, dinámica, cinemática, hidráulica y termodinámica
INDAGACIÓN
Emplea las estructuras básicas de la investigación científica en el desarrollo del proyecto de aplicación de sus conocimientos en ciencias a su entorno.
SENTIDO DE LA VIDA, EL CUERPO Y LA NATURALEZA
Integra en el desarrollo de su proyecto de vida el cuidado por el medio ambiente.
Estas competencias son solo los mínimos que esperamos alcanzar con el curso pero recuerda generar tus propias competencias y envíalas con tu plan de AUTOEVALUACIÓN.
TEMÁTICAS PROPUESTAS:
BIENVENIDOS A TODOS. Espero amplíen sus conocimientos, revisando inicialmente los contenidos básicos de la INTRODUCCIÓN A LA FÍSICA .
Tu preparación es indispensable en la materia que involucra todo tu conocimiento. Realiza el trabajo de diagnóstico inicial:
EVALUACIÓN BÁSICA DE FÍSICA PARA INGRESO GRADO 10
Introducción, reglas de trabajo, acerca del método científico, diagnóstico de ideas previas
Los temas de este semestre son:
| Temáticas(semanas) | Contenidos |
| Introducción (1/2) | Parámetros de trabajo. Presentación de las temáticas. Evaluación diagnóstica. Trabajo de nivelación. |
| El infinitamente pequeño mundo (1) | Una visión estelar. La cosmología de las ciencias. |
| La ciencia y su necesidad de medir el mundo(1) | Las dimensiones y sus magnitudes. El concepto de PESO.
LABORATORIO DE PESO |
| La búsqueda del equilibrio (2) | Equilibrio, palancas. |
| Centros de Gravedad. | |
| LABORATORIO DE EQUILIBRIO | |
| Newton y las fuerzas del Universo (2) | Leyes de Newton |
| Teorías gravitacionales | |
| Las fuerzas y sus representaciones (2) | Tipología de las fuerzas |
| Representación de las fuerzas en vectores | |
| Estática de la partícula (2) | Tipología de la estática de partículas |
| Mecanismos y máquinas simples. | |
| PROYECTO DE APLICACIÓN | |
| Dinámica y cinemática de la partícula(2) | La teoría cuántica. Los principios fundamentales. |
| Hidráulica y Termodinámica (4) | Teorema fundamental de la hidrostática. Principio de arquímedes. Principio de Pascal. Principio de Torricelli. Principio de continuidad Principio de Bernoulli.
Calorimetría y temperatura. LEyes de la Termodinámica y motores. Trabajo, Energía y Potencia. |
Te recomendamos leer los DBA de Ciencias para tu grado:
TRABAJANDO LOS PROYECTOS SEGÚN TU ÉNFASIS
Teniendo un énfasis de trabajo identificado, nuestro trabajo tiene como objetivo primordial el enfocarnos en el desarrollo de dicho énfasis ( leer https://9fisicaolaya.com/enfasis/).

El proyecto de trabajo a realizar debe tener como línea de desarrollo el énfasis educativo al cual tu perteneces o deseas pertenecer.
Cada enfoque tiene un objetivo primordial en FÍSICA:

NOTA: Más información en https://9fisicaolaya.com/enfasis/
NUESTRO TEXTO GUÍA: ENTORNO FÍSICO 10 de JULIO ESTUPIÑAN:
para alcanzar estas competencias te propongo algunas temáticas básicas de introducción como:
El lenguaje de las ciencias
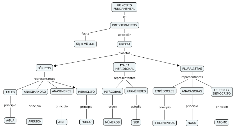
Revisemos entre otras cosas un poco de historia, descarga y leeremos el siguiente texto del cual podemos realizar un mapa conceptual:
Veamos además una historia de nuestro personaje principal:
y la contrastaremos en un diagrama de Venn con la siguiente versión de Newton:
Si necesitas información acerca del MAPA CONCEPTUAL, EL DIAGRAMA DE VENN, LOS MENTEFACTOS, MAPAS DE IDEAS, ETC. Los puedes conseguir en el enlace de Organizadores Gráficos.
Recuerda que este año trabajaremos sobre las estructuras del pensamiento como forma de evaluar algunas de tus competencias.
No olvides enviar tus representaciones gráficas de las lecturas al correo de la página: 9fisicaolaya@gmail.com
BIENVENIDOS TODOS! Antes de iniciar el proceso de aprendizaje, es necesario ubicar nuestros conocimientos en el área.
No olvides que en días que no hay clases debes ingresar a la plataforma y buscar al final de esta página para encontrar los trabajos para que no te atrases.
Te recomiendo revisar CONCEPTOS DE MATERIA, DENSIDAD, VOLUMEN, MASA Y PESO.
SOBRE LAS EVALUACIONES
En nuestra evaluación realizamos mapas conceptuales, para los cuales debes tener muy claro que manejamos en una lectura para ciencias:
Leyendo en Ciencias
La lectura científica, estadio avanzado de la lectura, tiene por objeto el conocimiento de la veracidad y trascendencia del texto o, dicho de otro modo, la llamada interpretación y crítica de las fuentes es el acto intelectual que permite la interpretación correcta de lo leído bajo los condicionantes de tiempo, espacio y persona. (López Yepes, 2011: 79-80).
Al realizar una lectura científica tenemos unos objetivos claros:
- Discernir en profundidad y rigor el contenido del documento y su veracidad.
- Desarrollar la capacidad de reflexión y el espíritu crítico
- Obtener nuevas ideas en el ámbito de la investigación científica.
Estos son algunos pasos a seguir en la lectura de ciencias:
1.Conocimiento previo, en la medida de lo posible, del contenido del texto que se va a leer.
2.Identificación de IDEAS PRINCIPALES en el texto.
3.Construcción de modelo gráfico representativo del texto (MAPA CONCEPTUAL, MENTAL, CUADRO SINÓPTICO, ETC)
4.Estudio de las IDEAS PRINCIPALES, ESTE INCLUYE
- INDAGACIÓN de las palabras y personajes claves del texto.
- CONTEXTUALIZACIÓN del TEXTO
- Estudio comparado de las IDEAS PRINCIPALES con las argumentaciones de otros textos que, teniendo el mismo propósito, han alcanzado conclusiones radicalmente diferentes (con frecuencia, han dado lugar a polémicas científicas) o han mostrado aspectos con clara diversidad.
5. CRÍTICA PERSONAL del texto. Siempre saca una conclusión, una enseñanza, aspectos buenos y malos.
Niveles de lectura

En el nivel literal, además de hacerte las preguntas anteriores tu mente percibe los detalles de la lectura, reconoces nombres, personales, tiempo, lugar o espacio de la lectura; obtienes fácilmente las ideas principales y haces secuencias de los hechos en la lectura.
En el nivel Inferencial, logras recordar, contrastar las ideas, sintetizar y mediante conjeturas elaborar hipótesis, interpretas metáforas y símbolos en la lectura.
En el nivel Crítico valorativo ya tienes la información suficiente como para emitir juicios de valor sobre lo que lees bajo argumentos y fundamentos sólidos.
Una buena lectura y obtención de ideas principales te permite construir un adecuado mapa conceptual.
El mapa conceptual
En el mapa conceptual esta es la rúbrica con que evaluaremos:

En la siguiente imagen sabremos que es un mapa conceptual:

1. PARÁMETROS DE TRABAJO:
DE LAS FUENTES DE INDAGACIÓN
Toda fuente de indagación no es real, como tu sabes en el internet se publica desde realidad hasta fantasía. ESto implica que tu proceso de investigación debe tener fuentes serias de indagación que garanticen la veracidad de tu trabajo, recuerda son las bases de la indagación de antecedentes asi que hazlo profesionalmente. Te recomendamos algunas fuentes y motores de búsqueda confiables:


no olvides al finalizar tus consultas DAR EL CRÉDITO O DERECHO DE AUTOR del lugar donde consultaste la información.
DE LA RECOLECCIÓN DE LA INFORMACIÓN
Con el fín de mantener tus antecedentes e indagaciones debidamente organizadas te recomendamos subir a la nube los recursos y referentes hallados con respecto a tu investigación. DROPBOX y MENDELEY te pueden servir para tal fín.

Mendeley puede ser descargado a tu computador o celular desde:
https://www.mendeley.com/downloads
Recuerda que todo texto que subas a MENDELEY debes leerlo, subrayar sus ideas principales y hacer los comentarios respectivos.
Los mapas conceptuales los elaboramos en CMAPTOOLS que es una herramienta de fácil manejo:
https://cmaptools.softonic.com/descargar
DE LA PRESENTACIÓN DE LA INFORMACIÓN
Son muchas las normas existentes para la presentación de tus documentos de investigación. Nosotros utilizamos la NORMA APA 5 o 6 Edición que encuentras facilmente en internet y que puedes emplear desde el WORD.

El siguiente vínculo te muestra la norma APA para la referencia de Materiales Bibliográficos o de internet:

DE LA PLATAFORMA DE TRABAJO
Todos los trabajos se presentarán a través de la plataforma de trabajo, para lo cual cada estudiante previa inscripción obtendrá un usuario y una contraseña para tener acceso a la plataforma de trabajo:
https://investigacionescolardocentes.moodlecloud.com/login/index.php
Mayor información encontrarás en:
https://9fisicaolaya.com/plataforma-de-trabajo-investigativo/
Atte
JULIO ESTUPIÑAN
TEMAS DEL CURSO:
EL INFINITAMENTE PEQUEÑO MUNDO
Reconociendo la naturaleza de los objetos
Este título de bastante profundidad fue contestado hace muchos siglos atrás por algunos personajes de los cuales debemos hablar un poco, así comprenderemos el pensamiento de nuestro principal personaje en la física de décimo: ISAAC NEWTON.
El principio fundamental de todo, fue una de las preguntas que hizo abstraer la mente desde las cosas más físicas y materiales a las más inmateriales y abstractas:

que quisieron decir estos personajes? vamos a verlo.
TALES DE MILETOS y la fuente de inspiración
Algunas veces pensamos que la ciencia nace de los genios, de personas predestinadas y aún de países cuya tradición científica se remonta siglos atrás, sin embargo no todo es producto de un destino demarcado; como veremos en esta historia… a veces los genios no nacen «como se cree popularmente» sino que se hacen.
La historia biográfica de TALES DE MILETOS es de fácil acceso en cualquier página de internet, lo que interesa a la física tiene que ver con el proceso de generación de ciencia, proceso que inicia este personaje en su juventud de acuerdo a variadas referencias (Díaz, 2002, p. 13) como comerciante en su juventud y que le permite viajar por países de frontera a su ciudad natal Miletos ubicada en pleno centro del imperio Griego : la península de anatolia (actual Turquía), ya podemos imaginarnos este universo rodeado de transeúntes que venían de oriente hacia occidente y viceversa, trayendo historias, inventos y porque no ciencia.
La visión de Hecateo en su mapa de un mundo circular y armónico, influiría cualquier concepción juvenil y animaría a un viajero a desear rodear ese mundo.
TALES DE MILETOS viaja a Caldea y a Egipto donde recibirá la influencia de estas cosmologías en su pensamiento tal como afirma Josefo ((D-K 11 A 11) Josefo, Contra Apionem I, 2):
«Todos están de acuerdo en que los primeros que entre los griegos filosofaron sobre las cosas celestes y divinas, como Ferécides de Siro, Pitágoras y Tales, fueron discípulos de los egipcios y caldeos»(Tomado de: http://www.filosofia.org/cur/pre/talesfyt.htm)
En Caldea, reino de Mesopotamia no era extraño que el estudio por la astronomía llegara a Tales, los caldeos eran prácticamente en este aspecto adoradores de los planetas como se afirma en algunos pasajes de la Biblia (Martin, 2009, p. 251), la impresionante distribución del espacio geométrico aplicado a la construcción de estas ciudades en Mesopotamia nos hace dar cuenta de la ordenada aparición de la civilización.
Una escritura como la cuneiforme y las tablillas que nos muestran tantos indicios de civilización solo confirman la influencia del pensamiento oriental en el pensamiento occidental.

Observar en estos documentos, de los cuales posiblemente Tales de Miletos también tuvo conocimiento, nos puede abrir la mente al origen de muchas posturas de los griegos de origen Fenicio.

Observar la tablilla anterior nos hace nuevamente pensar en el sistema heliocéntrico que tanto defendería Giordano Bruno, Copérnico y Galileo Galilei entre otros. Las culturas Mesopotámicas a ciencia cierta tenían un conocimiento del cosmos que influiría a todo occidente.
Como si fuera poco, Tales de Miletos viaja a Egipto. Las impresionantes pirámides serán la inspiración de su primer teorema.
La siguiente infografía nos brinda una relación entre el teorema de tales de miletos y su analogía con las pirámides:

El triángulo es desde tiempos muy remotos una figura esencial en el estudio de la matemáticas, la geometría y aunque no lo creas en la filosofía y hasta las religiones.

Y aunque PITAGORAS DE SAMOS (569 – 475 a.c.) haría muy famosa esta figura geométrica ya existían vestigios de su fama en otras culturas:


Pitagoras es conocido por todos y su ecuación ( esta ecuación es fundamental en la física y la trigonometría):

Y estudiada durante mucho tiempo:

TPJ
CONOCIMIENTO DE LA FORMA Y LAS DIMENSIONES
Ya lo decía Aristóteles:

Y es por esta razón que la medición es indispensable para tomar Datos sin los cuales no se puede hacer ciencia.
En física son varias las magnitudes a medir:

A través de la historia para desarrollar la capacidad de medición de datos el hombre tuvo que pasar primero por la invención de los sistemas de numeración que les permitiera comparar las magnitudes, hasta crear instrumentos para realizar esas mediciones.
El metro es uno de los más útiles y debemos su invención a los enciclopedistas en Francia.

Con el pasar del tiempo se crearon otros sistemas de medición y actualmente si queremos pasar de un sistema a otro trabajamos con las tablas de conversión de unidades.

Es Euclides que a partir del conocimiento de otros matemáticos desarrolla el estudio de la forma y la geometría de los cuerpos.

Es la forma y el espacio el primer elemento de interés matemático del hombre a través de la geometría y en física es necesario conocer sobre ella para los cálculos posteriores a realizar.

Calculando el área de una figura
Podemos calcular un área compuesta básica:

En la figura anterior faltan algunos datos, pero usando la lógica los podemos complementar:
21cm -12 cm= 9cm
27cm – 15cm = 12 cm
La figura tendría todos sus datos así:

Para hallar el área total la vamos a dividir en dos áreas:

De tal forma que:

Calculando el perímetro de una figura
El concepto de perímetro tiene que ver con la suma de las medidas de todos los lados de la figura geométrica, en el caso anterior:

El perímetro sería:
P = 21 cm +15 cm+12 cm + 12 cm + 9 cm + 27 cm = 96 cm
Muy fácil!!
EN BUSCA DEL CENTRO DE GRAVEDAD y EL EQUILIBRIO.
Observa las siguientes imágenes:

- imagen:www.paraquesirve.net
Es sorprendente ver cómo se logra este EQUILIBRIO. Todo consiste en saber ubicar un punto en cierta posición! Ese punto lo llamaremos CENTRO DE GRAVEDAD.

Las piedras se encuentran en equilibrio porque sus centros de gravedad están ALINEADOS; de manera similar sucede con la equilibrista… …quien ubica el centro de gravedad de su cuerpo en línea con el centro de gravedad de las columnas donde apoya su mano: El EQUILIBRIO se logra entonces cuando una Fuerza igual y contraria al Peso del objeto pasa por el centro de gravedad del mismo. Fue hace mucho tiempo cuando ARQUÍMEDES planteó por primera vez un análisis geométrico y matemático de los centros de gravedad en su libro «SOBRE EL EQUILIBRIO DE LOS PLANOS» del cual hacemos una reseña en FIS-HISTORIA para que la leas. …de esa época hasta ahora se han hecho numerosos descubrimientos que nos llevan a tener en la actualidad una tabla con los CENTROS DE GRAVEDAD de las figuras geométricas básicas (puedes darle click para ampliar e imprimir):

- imagen: http://www.uco.es
Si queremos calcular el CENTRO DE GRAVEDAD DE UN OBJETO debemos tener en cuenta dos aspectos: SU FORMA y su DENSIDAD. La tabla de áreas la descargas de aquí:
CALCULO DE CENTRO DE GRAVEDAD DE UNA FIGURA GEOMÉTRICA PLANA atendiendo a su FORMA.
Calcular el centro de Gravedad de un triángulo cuya ABSCISA tiene 15 cm de largo y su ORDENADA 9 cm de altura. PASO 1 Graficamos el problema a realizar, ubicando los datos:

PASO 2 Encontramos en la Tabla el caso y las ecuaciones necesarias:
PASO 3 Reemplazamos los datos, realizamos las operaciones y encontramos la solución:

Esto quiere decir que el PESO de esta figura GEOMÉTRICA PLANA de DENSIDAD constante pasa por dicho PUNTO! Si la Elaboró en material y ubico un lápiz en dicho punto, el triángulo queda en equilibrio!!!

- imagen: http://www.kalipedia.com
Luego de ver en clase como se trabajan las figuras compuestas , realiza y presenta el taller de centros de gravedad compuestos.
TRABAJO DE MEJORAMIENTO PARA LA PRIMERA EVALUACIÓN
En nuestra primera evaluación trabajamos sobre mapas conceptuales, al inicio de este curso encuentras información sobre el caso para recuperar tu mapa debes elaborarlo en Cmaptools.
Para recuperar la parte de cálculo de áreas este es el taller a elaborar:
Taller de recuperacion areas y perímetros


Tomado de: hábitos.mex y caricatura de Pizarro.
LABORATORIO DE CENTROS DE GRAVEDAD.
Los estudiantes del COLEGIO ENRIQUE OLAYA HERRERA comprobaron que sus cálculos coincidían con la realidad probada en el laboratorio


LECTURA PROPUESTA 1
TRABAJO 1 : LA PROPUESTA DE INVESTIGACIÓN.
1. Leer y subrayar las ideas principales de cada párrafo del texto:
importancia de las estructuras
2. Descargar y elaborar el siguiente trabajo:
GUÍA PARA PRESENTAR UNA PROPUESTA BÁSICA EN FÍSICA
3. Recuerda que tu propuesta de investigación debe estar basada en la temática : CONSTRUCCIONES DOMÓTICO SUSTENTABLES
el taller lo escoges según el colegio al que perteneces:
TALLER PROPUESTAS DE ESTRUCTURAS ENRIQUE OLAYA HERRERA
Si tienes alguna pregunta la envías como comentario o al correo 9fisicaolaya@gmail.com
tu PROFE JULIO
INDAGACIÓN PREVIA 1
Adelantamos en los cuadernos los siguientes temas, con sus correspondientes gráficas:
1. Las fuerzas en Mecánica: Newton y sus Leyes
2. Ante una acción hay una reacción
3. Fuerzas y tipos de fuerzas (peso vs Normal, Rozamiento vs Empuje, Tensión y compresión, Torsión, Flexión, Pandeo y corte)
Tu profe Julio
Vamos a observar el vídeo acerca de la importancia de los vectores y su historia, elaboramos un resumen en el cuaderno, de este resumen subrayamos las ideas principales y elaboramos un mapa conceptual de nuestro texto. No olvidaremos la norma APA. ¿En nuestra vida cotidiana, donde veo los vectores? Responde a esta pregunta.
ARTÍCULO 1
NORMA DE PRESENTACIÓN DE ARTÍCULOS EN FÍSICA
Les dejo la siguiente información, el artículo debe estar escrito teniendo en cuenta los siguientes elementos:
- Título en negrillas y mayúsculas
- Nombre del autor, con nota a pie de página del curso y estudios realizados.
- Resumen en español ( 250 palabras máximo)
- Palabras Clave (5 máximas, escritas en forma horizontal)
- Abstract en Inglés.
- Keywords.
- Introducción.
- Contenido.
- Conclusiones.
- Referencias mínimo 10.
Todo debe ser presentado con la norma APA sexta edición.
Las Fuerzas en Mecánica: NEWTON Y SUS LEYES
El siguiente mapa mental nos indica las relaciones entre las leyes de Newton:

“Ante una acción, siempre hay una Reacción” partiendo de este enunciado simple de una de las leyes de Newton toda acción que genere hacia un objeto produce en este algún tipo de reacción, por ejemplo en esta escultura vemos tres sujetos halando una piedra enorme, analicemos la situación:

- Los tres sujetos tiran del cable esto hace que el cable se TENSIONE. En el interior del cable las fibras halan unas a contrario de las otras pero con la misma intensidad para evitar una ruptura interna, que se ocasionarían si la TENSIÓN supera la RESISTENCIA interna que existe entre las fibras del Material en el que está elaborado el cable.
- La TENSIÓN en el cable intenta producir un movimiento en la piedra.
- La Piedra parece agarrarse del suelo para no ser movida. Esta Acción se produce por El PESO de la Piedra y por la El tipo de Superficie sobre la cual está la piedra.
- Si la superficie estuviese recubierta de aceite, desde luego sería más fácil mover la piedra, se desplazaría sin tanto esfuerzo. Lo anterior quiere decir que la rugosidad de la superficie influye en la mayor o menor facilidad de deslizamiento de un objeto, a menor ROZAMIENTO o FRICCIÓN mejor se desliza.
- Sin embargo el PESO haría que el agarre entre las dos superficies fuera mayor.
En el ejemplo anterior podemos reconocer ya las FUERZAS: PESO, ROZAMIENTO Y TENSIÓN que intervienen principalmente en el cálculo ESTÁTICO de los objetos.
tu PROFE JULIO
ANTE UNA ACCIÓN HAY UNA REACCIÓN
Tanto como decir que toda causa tiene una consecuencia, de esta manera NEWTON enuncia la TERCERA LEY que lleva su nombre y que nos expone de manera explícita la existencia de una fuerza opuesta a toda aquella que apliquemos.
Como se observa en la figura, (W) el PESO (acción) produce una fuerza opuesta en el piso llamada (N) NORMAL (reacción).
Una fuerza (F) de EMPUJE (acción) sobre objeto apoyado a una superficie genera una fuerza opuesta llamada fuerza (Fr) de FRICCIÓN (reacción). Lo mismo sucede en las fuerzas de (TENSIÓN, (M) TORSION, (COMPRESION, (F) FLEXIÓN, (Fe) ELÁSTICAS, etc.


Trata de identificar estas fuerzas en tu entorno, por ejemplo en el tablero del Salón , en tu puesto de trabajo, al caminar, al ir en el bus o en tu casa…qué fuerzas se ejercen entre los objetos, entre tu y los objetos? ¿QUE FUERZAS OCURREN INTERNAMENTE EN TU CUERPO?
Hay muchas formas de presentación de estas FUERZAS, ahí te expongo algunas para que las identifiques:
EL DESPLAZAMIENTO HORIZONTAL ESTÁTICA: DESEO QUE ESE CUERPO SE QUEDE QUIETO! Los objetos del mundo que nos rodea casi siempre tienen una función que podemos agrupar de acuerdo al movimiento, por ejemplo nuestra cama, la mesa del comedor, el televisor ; son algunos objetos que deseamos se queden quietos.. pero nuestra bici, el automóvil, un avión son objetos que para prestar una utilidad necesitan estar en movimiento, así sea por un corto espacio de tiempo. Entonces si yo deseo que mi cama se encuentre en quietud o reposo, debo garantizar el equilibrio de la misma; la física (gracias a Dios!) nos permite saber numéricamente cual es la cantidad de fuerza requerida para garantizar dicho equilibrio. Por obvias razones si empujo una caja que pesa 2N con una fuerza de 60 N y deseo que no se mueva, debo proporcionarle una fuerza igual pero en sentido contrario.

- imagen: intercentres.cult.gva.es
Esto es lo que se conoce como la LEY DE LA INERCIA DE NEWTON. Es decir que cuando yo sume los vectores de fuerzas, su resultado debe ser CERO. Como te puedes imaginar si la caja pesa 2N el suelo debe estar haciendo una fuerza NORMAL de 2N para impedir que la caja se hunda en él. Entonces para garantizar que un cuerpo permanezca quieto la sumatoria de todas sus fuerzas debe ser igual a cero. Y cuando decimos todas, son todas: De Tensión, de compresión, de Flexión, de Torsión, etc.
Tu PROFE JULIO
FUERZAS Y TIPOS DE FUERZAS
Existen variadas fuerzas de acción y reacción que actúan sobre los cuerpos, algunas de ellas son:
PESO VS NORMAL
Cuando un cuerpo toca la superficie del suelo, esta reacciona con una fuerza de sentido contrario llamada NORMAL encargada de soportar el PESO, si esta fuerza NORMAL >PESO el suelo se levantaría rompiendo su superficie y levantando el objeto como ocurre cuando las raíces de un árbol levantan el pavimento; si la fuerza NORMAL < PESO el suelo se hunde por el peso del objeto.

Como sabemos por casos anteriores el valor del peso se calcula como:

El valor de la gravedad que utilizamos es de 9.81 m/s²
MATERIA, DENSIDAD Y PESO
El problema de la densidad, el peso, la masa y el volumen también tuvieron que ver con el desarrollo de las tecnologías…igualmente el problema de la medición.
EL PROBLEMA DE LA DENSIDAD
EN QUE MATERIAL ESTA HECHO ESTE CUBO?:
BUSCANDO EL VOLUMEN
Lo primero que debemos establecer es la FORMA de la figura que vamos a examinar..en esta caso es una figura GEOMÉTRICA REGULAR: un CUBO. Si te dijera que este dato (la FORMA) es indispensable para hallar un valor numérico llamado VOLUMEN deberías creerme!
El VOLUMEN que caracteriza la materia TRIDIMENSIONAL nos permite conocer el espacio que ésta ocupa. Consultemos nuestra TABLA DE VOLÚMENES PARA FIGURAS GEOMÉTRICAS REGULARES (dale Click para ampliarla) y encontremos nuestro caso el CUBO:

PRIMER PASO tomemos los datos de nuestra figura por comparación y reemplacemos en la ecuación que aparece en la tabla:

Como puedes observar las unidades de esta figura son CÚBICAS, sino recuerdas de clase, te recomiendo ver las UNIDADES DE MEDICIÓN y sus CONVERSIONES en el caso que te encuentres con objetos de otras dimensiones (por ej. En metros).
BUSCANDO LA MASA.
El otro dato necesario de encontrar en esta investigación es LA MASA o cantidad de materia que compone el objeto. Como si fueras un detective…tienes que llevar a la BALANZA el objeto y pesarlo, en nuestro caso llevamos el cubo y tenía una MASA de: 224 Gramos.
HALLANDO LA DENSIDAD
Con estos dos datos lo que resta por hacer es una división, establecida como una relación entre la MASA y el VOLUMEN, esta relación de cuánta MASA hay por unidad de VOLUMEN recibe el nombre de DENSIDAD:

Listo, con este dato solo tenemos que identificar el MATERIAL en una TABLA DE DENSIDADES:

Tomado de: http://hidromaxo.com/datos-utiles.html
Lo buscamos y resulta que es: COBRE!
Si , nuestro Cubo que parecía hecho de oro, resulta que es de cobre… NO TODO LO QUE BRILLA ES ORO!
CALCULANDO EL PESO
Para comprender el concepto de PESO te recomendamos leer algo de la biografía de NEWTON ( fis-historia) y de su ley: » F = m.a», pues el concepto que exponemos está basado en dicha ley.
La gravedad de la tierra dobla el espacio atrayendo los objetos hacia si misma:

Es el efecto de la gravedad sobre la masa que al ser acelerada llamamos PESO. Por tal razón podemos tener la misma masa en la tierra que en la luna, pero pesar diferente en estos lugares.
Se puede calcular :

TU PROFE JULIO
ROZAMIENTO VS EMPUJE
Romper la Inercia de algunos cuerpos requiere de sobrepasar las fuerzas de Rozamiento o Fricción que se presentan en la superficie del suelo debido al contacto entre los cuerpos. Dicha fuerza no solo depende del peso del cuerpo sino también de los materiales que componen los dos cuerpos en contacto y del estado de sus superficies ( si son pulidas o no y si se encuentran húmedas o con adición de algún aceite o lubricante en cuyo caso disminuiría la fricción).

En la gráfica anterior se observa como es la superficie de un espejo aumentada mediante un microscopio, como ves no existe ninguna superficie perfectamente pulida.
La ecuación que calcula el valor de la fuerza de Fricción es:

Los físicos hicieron variados ensayos entre materiales para hallar el valor de los coeficientes de fricción o rozamiento estáticos y dinámicos (una vez se ha roto la inercia); la siguiente tabla lo muestra:

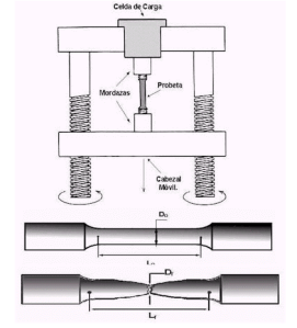
TENSIÓN y COMPRENSIÓN
Este tipo de fuerzas se presenta generalmente cuando sobre un objeto actúan dos fuerzas de igual magnitud pero de sentidos contrarios que se separan de la línea media del objeto, deformándolo con un alargamiento del mismo. en la máquina de pruebas de una probeta a las fuerzas de tensión se ve como la deformación hace que su parte media se adelgace hasta romperse:

La gráfica que se obtiene nos muestra cuatro zonas:

La zona 1 llamada ELÁSTICA donde el objeto después de deformarse ante la acción de las fuerzas puede recuperar su forma original.
La zona 2 donde se encuentra el límite ELÁSTICO e inicia el proceso PLÁSTICO de deformación.
La zona 3 donde llamada PLÁSTICA donde el objeto al deformarse no recupera su forma, por ejemplo cuando lavas la ropa en la lavadora y esta se deforma encogiéndose o estirándose permanentemente.
La Zona 4 es el fin de la PLASTICIDAD de los materiales e inicio de la ruptura.
La fuerza contraria a la TENSIÓN es la COMPRESIÓN :

como observa en lugar de alargarse el objeto, tiende a comprimirse, y abultarse en la zona media, esta deformación también depende del material en el que se construye, por ejemplo en una columna las reacciones serían diferentes de acuerdo a los materiales de su fabricación:
TORSIÓN
Gracias a estas fuerzas podemos literalmente torcer o girar un objeto, es una fuerza que generalmente se presenta en objetos que giran tal como ejes de carros, ventiladores, ejes de motores, etc. Igualmente esta fuerza permite girar un tornillo :

Como puedes observar esta fuerza requiere de una palanca para ocasionarse. Igualmente los materiales de acuerdo a su constitución pueden o no soportar una torsión, que originaría una deformación parecida a esta gráfica:

FLEXIÓN
Otra de las fuerzas que actúan sobre los objetos son las que producen la flexión de los cuerpos, esta puede ser provocada por dos situaciones.
La primera situación cuando el apoyo entre los extremos de un cuerpo (por ejemplo una viga) está muy separado y por su propio peso esta se flexiona en su parte central:

En un caso real esto ocurre cuando las columnas que sostienen una viga tienen una luz muy grande.
El segundo caso ocurre cuando una columna muy delgada es puesta a soportar un peso elevado y se tuerce hacia un lado en un efecto llamado PANDEO:

CORTE
Otro de los efectos de las fuerzas es el corte o cizalladura que permite mediante la acción de fuerzas contrarias en un mismo punto cortar como en el caso de las tijeras:

Las fuerzas de corte actúan sobre el objeto y este se resiste impidiendo el paso de ellas:

Esta situación también se presenta en la naturaleza, por ejemplo en la Falla de San Francisco las capas de la tierra se cortan:

Las anteriores fuerzas actúan sobre los objetos, produciendo vectores que analizaremos en varios casos a continuación:
Tu PROFE JULIO
LOS VECTORES COMO REPRESENTACIONES MATEMÁTICAS DE LAS FUERZAS
Encontrar un sistema o una forma de representar una magnitud derivada como es el caso de las fuerzas fue un trabajo desarrollado por varios científicos y en diversas áreas del conocimiento, teniéndose como iniciador de esta propuesta al matemático Leonhard Euler. Las fuerzas se ven afectadas por cuatro características principales:
- El lugar donde se producen, es decir su POSICIÓN
- EL tamaño que tienen, es decir su MAGNITUD.
- El lugar hacia donde avanzan o producen su efecto, es decir su SENTIDO.
- Y la DIRECCIÓN hacia donde se dirigen.
Geométricamente esto se puede representar así, en el plano:
Veamos la representación Vectorial de un PESO (W)( acción) y la Fuerza NORMAL (N) (Reacción)

Tu PROFE JULIO
CÓMO DIBUJAMOS UN VECTOR
Para aprender a representar un vector debemos saber leerlo inicialmente:
MAGNITUD: Debo tomar el número y ubicarlo en la escala representativa adecuada. En nuestro ejemplo No se pueden dibujar los NEWTONS por obvias razones, pero si puedo representar 60 Newtons por 60 cm; es decir, cada Newton será representado por una línea de 1 cm. Ahora que si nos ponemos a pensar bien, 60 cm no caben en nuestro cuaderno… entonces debemos aplicar una escala adecuada al tamaño de nuestro espacio de trabajo. ¡Entonces reducir sería lo adecuado! Si cada cm equivale a 10 Newtons, nuestra Magnitud sería de apenas 6 cm ¿correcto?
SENTIDO: La inclinación de nuestra Magnitud es de 45°, pero hacia donde? SUR – ESTE, entonces debo recordar las coordenadas Cardinales.
DIRECCIÓN: Ahora debemos definir en qué ángulo debemos dirigirnos al SUR – ESTE, y marcarlo siempre a partir del eje de coordenadas horizontales:
Hemos representado geométricamente un vector. TU PROFE JULIO ESTUPIÑAN
DESCOMPOSICIÓN DE UN VECTOR
Supongamos que apoyamos una escalera contra una pared y proyectamos su sombra sobre el piso y la pared simultáneamente.
Formamos un triángulo, el lado más largo que llamamos HIPOTENUSA (AB) lo compone la escalera, una sombra en el piso que llamamos ABSCISA (AC) y una sombra en la pared que llamamos ORDENADA (CB). Si observamos podemos ir de A hasta B por la HIPOTENUSA o podemos tomar el camino de A hasta C por la ABSCISA y luego ir de C hasta B por la ORDENADA. Si hacemos una analogía con un vector, entonces un vector se puede descomponer en dos vectores uno en sentido horizontal (X) y otro en sentido Vertical (Y)
Si tomamos la Representación que habíamos hecho antes, del vector: 60N, 45°, S-E ; en el Plano Cartesiano se percibirá, en color naranja la ABSCISA, que se puede trasladar hasta el eje X, y en color verde la ORDENADA, de esta manera hemos realizado la descomposición gráfica de un Vector.
Cada uno de estos vectores recibe el nombre de Componentes, la componente ABSCISA y la componente ORDENADA .
Tu PROFE JULIO


Tomado de: Ministerio de desarrollo social y caricatura de DaniGore
TRABAJOS ADICIONALES DE MEJORAMIENTO DEL PRIMER SEMESTRE
Realiza los siguientes trabajos según la competencia realizada :
- LA INDAGACIÓN: Si tu cuaderno falta de investigación y ya lo has presentado antes te recomiendo que aumentes la indagación y mejores la toma de información, los derechos de autor y las imágenes. Si por el contrario nunca has presentado tu cuaderno, espero un trabajo mínimo de 50 hojas de indagación, en los temas que tu quieras.
- LA LECTURA DEL TEXTO GUÍA O LIBRO: Todos deben leer y subrayar las ideas principales hasta la página 49.
- MAPAS CONCEPTUALES: Se espera que para el regreso de vacaciones de mitad de año tengas elaborado el mapa general sobre los temas vistos hasta el momento en Cmaptools e impreso.
- EVALUACIONES: Al regreso realizaremos evaluaciones recuperatorias de los temas anteriores, para ello te recomiendo elaborar los siguientes talleres, repasar y entregarlo al momento de la evaluación…son puntos adicionales que podrían ayudarte:
En este taller calcula, perímetro, área, centro de gravedad, volumen (multiplicando el área total por 10 cm, tal como lo hicimos en el examen), escoge la densidad de algún material de la tabla periódica, calcula masa y por último el peso.
taller de Recuperación de áreas compuestas
5. TRABAJO DE PROYECTO: El trabajo de proyecto es la nota mas importante y debes hacer tu trabajo individual y presentar una carpeta con los siguientes trabajos:
- Descargar e imprimir el siguiente texto:( 9 páginas)
- LEER, SUBRAYAR LAS IDEAS PRINCIPALES Y ELABORAR EL MAPA CONCEPTUAL DEL TEXTO ANTERIOR.
- Sacar CONCLUSIONES del anterior texto en cuanto a su trabajo y responsabilidad. (1 página)
- Descargar e imprimir el siguiente texto: (9 páginas)
- LEER Y SUBRAYAR LAS IDEAS PRINCIPALES DEL ANTERIOR TEXTO.
- Elaborar un Cuadro donde se definan: LA IDEA DE TRABAJO PARA SU PROYECTO, LOS CAMPOS DE INTERÉS O DISCIPLINAS que intervienen en su PROYECTO, EL ÁREA TEMÁTICA DE SU PROYECTO y PROPUESTA DE PREGUNTA AL PROBLEMA DE TRABAJO DE SU PROYECTO. (1 página)
- Descargue e imprima 10 TEXTOS que tengan que ver con su proyecto (LOS TEXTOS DEBEN TENER MÍNIMO 5 PÁGINAS) LÉALOS Y SUBRAYE LAS IDEAS PRINCIPALES. con estos textos elabora tu ensayo
- Descargue e imprima los siguientes textos:
- LEA LOS ANTERIORES TEXTOS, SUBRAYA IDEAS PRINCIPALES ( total 38 páginas)
EN OTRA CARPETA:
10. ELABORE UN ENSAYO SOBRE UNA TEMÁTICA QUE LE LLAME LA ATENCIÓN.
EN EL CONTENIDO SE DEBEN APRECIAR: LOS ANTECEDENTES, LA JUSTIFICACIÓN, EL PROBLEMA, LOS OBJETIVOS Y LA HIPÓTESIS DE SU PROYECTO. ( 5 PÁGINAS MÁXIMO). En la columna a mano derecha podrás ver algunos ensayos publicados por tu profesor, o puedes ir a la PLATAFORMA DE TRABAJO y consultar algunos ejemplos mas.
Cumple con todos los trabajos y habrás recuperado el primer semestre de física. Te recomiendo que no dejes pasar esta oportunidad.
Atte
TPJ
PITÁGORAS Y LOS VECTORES
Como bien sabemos después de encontrar un Triángulo Rectángulo, existe la posibilidad de aplicar el Teorema de Pitágoras , (¡Aún hoy se aplican las teorías de este filósofo!). Es decir que si conocemos el valor de dos lados de un triángulo rectángulo podemos hallar el otro lado, aplicando el teorema de Pitágoras: “La suma de los cuadrados de las longitudes de los catetos de un triángulo rectángulo es igual al cuadrado de la longitud de la hipotenusa”
Gráficamente podemos ver la relación anterior en el triángulo rectángulo de la siguiente figura:
Los lados se pueden calcular mediante el despeje de la anterior ecuación:
EJEMPLO:
Determinar el valor del cateto de un triángulo rectángulo sabiendo que su hipotenusa mide 5 cm. de longitud y el otro cateto mide 3 cm. Tomando los datos como a = 5cm y b = 3cm calcularemos el otro cateto c despejando de la expresión de Pitágoras
Fácil de Resolver ¿No te parece?, solo sustituyes en la ecuación de acuerdo a los datos que se te presentan, veamos un ejemplo con un Vector:Determinar el valor del vector abscisa de un triángulo rectángulo sabiendo que su vector hipotenusa mide 30 Newtons. de longitud y el vector ordenado mide 18 Newtons.Tomando los datos como a = 30 N y b = 18N calcularemos el otro cateto c despejando de la expresión de Pitágoras y sustituyendo:
![]()

Tu PROFE JULIO
LAS RAZONES TRIGONOMÉTRICAS Y LOS VECTORES
Lentamente nos vamos dando cuenta que existen muchas formas de calcular las componentes de un vector, en el caso anterior debemos conocer dos lados para hallar el otro. Pero ¿Qué haríamos si solo conocemos un lado y el ángulo (dirección) del vector?¿Podríamos hallar los otros lados? ..o ¿Podemos hallar la dirección de un vector conociendo sus lados? Para solucionar este problema varios destacados matemáticos…… se unieron y hallaron las razones trigonométricas , estas son las tres básicas:
Los valores , sinθ, cosθ y tanθ , se obtienen conociendo el valor del ángulo θ (dirección del vector) y calculándolos mediante una calculadora científica. Por ejemplo: sin 45° = 0.707 , cos 67°= 0.390 y tan 34°= 0.674. Gráficamente aplicando las razones trigonométricas básicas a un triángulo rectángulo como el de Pitágoras, tendríamos la figura:
Si establecemos una relación entre la descomposición vectorial y este triángulo, nos encontramos con que un vector además de descomponerse en dos vectores, el valor de estos puede ser calculado mediante razones trigonométricas o mediante el teorema de Pitágoras:
Por analogía la hipotenusa representa la magnitud del vector, y sus catetos (ordenada y abscisa) a cada uno de los vectores en que se descompone el vector. Miremos un ejemplo para comprender mejor esta idea: En el centro de Bogotá para ir del punto A al B tenemos dos opciones:
- Tomando la transversal 13
- Podemos ir de A hasta C por la calle 7 y luego tomar de C hasta B por la Carrera 14.
Si el ángulo entre la Transversal 13 y la carrera 14 es de 30 grados y la transversal mide 50 metros ¿Qué distancia recorrería si tomo la segunda opción?

PRIMER PASO: Tomo los datos y los adapto a un triángulo rectángulo
SEGUNDO PASO: Escribe las ecuaciones y hallar las componentes:
TERCER PASO: Para dar solución al problema basta con sumar las componentes, esto quiere decir que si tomo la segunda opción tendría que caminar 68.3 metros. Miremos además que:
Cumple con el teorema de Pitágoras.
ATTE TU PROFE JULIO ESTUPIÑAN
SUMATORIA DE VECTORES
En física una de las operaciones más utilizadas en ESTATICA y DINAMICA es la suma de los vectores, éstos pueden sumarse por varios métodos, yo les enseñaré dos:
-
MÉTODO DEL POLÍGONO
Es un método Gráfico y consiste en posicionar los vectores uno a continuación de otro, siendo el resultado de dicha suma un vector que parte del origen del primero hasta el final del último. Emplearemos una escala de 1cm = 2 N Sumemos los vectores:
Tomamos las medidas directamente del papel milimetrado: 
2. MÉTODO DE COMPONENTES TRIGONOMÉTRICAS
Es un método matemático de representación gráfica de resultados, en el cual los vectores se descomponen en sus componentes trigonométricas sobre los ejes X y Y, luego se hacen sumatorias de componentes en ambas direcciones y con las resultantes de dichas sumatorias se reconstruye el vector Respuesta. Apliquemos este método a los vectores del ejemplo anterior.
Como se observa en la gráfica, las componentes en el eje x de ambos vectores son positivas, la sumatoria sería:
Mientras que las componentes de los vectores en el eje y son contrarias, la del vector B es positiva y la del vector A es negativa, la sumatoria sería:
Estos Resultados se pueden graficar en el plano cartesiano:
Como se aprecia Vx, Vy son las componentes del vector resultante, eso quiere decir que son los dos lados del triángulo de Pitágoras, por lo tanto:
De acuerdo a lo anterior R=7.47, luego de aplicar la raíz cuadrada. El ángulo lo obtenemos de:
La respuesta en este método sería: 
TRABAJO 2 : SOBRE VECTORES
Como Trabajo de este tema tienes que realizar el Taller de
Lectura recomendada 2:
ESTÁTICA Y DINÁMICA relación en equilibrio
TALLER 1
inicialmente debes descargar, leer y realizar el taller desde tu computador, este es el enlace:
Después de hacer el taller debes leer las indicaciones para subirlo:
GUIA PARA EL INGRESO A 9fisicolaya
Una vez hecho lo anterior ahora si puedes acceder al sitio y subirlo:
ESTÁTICA
CASO 1 CUERPO QUE REPOSA SOBRE UNA SUPERFICIE HORIZONTAL Y SE LE APLICA UNA FUERZA HORIZONTAL
(En este ejemplo: La caja pesa 30 Kg, el coeficiente de fricción es de 0,3 ¿Cuál es la fuerza aplicada máxima?)
PASO 1 : COLOCAMOS TODAS LAS FUERZAS, Recordando que ante una ACCIÓN existe una REACCIÓN (Tercer ley de Newton) . La caja PESA (W), el suelo reacciona con la NORMAL (N), la FUERZA (F) empuja la caja, y el piso se opone al movimiento con la FUERZA DE ROZAMIENTO (Fr).
PASO 2: HACEMOS SUMATORIAS DE FUERZAS IGUALES A CERO (ESTÁTICA) PARA CADA EJE CARTESIANO.
PASO 3 : SUSTITUIMOS DATOS .Con estas ecuaciones y los datos del problema hacemos una sustitución inicial
La fuerza máxima que se puede aplicar para que la caja se quede quieta es de 90 N, si por algún motivo aplico 90,1 N la caja comenzará a moverse lentamente y en la medida que aumenta esta fuerza se moverá más rápido.
Tu PROFE JULIO
CASO 2 CUERPO QUE REPOSA SOBRE UNA SUPERFICIE HORIZONTAL Y SE LE APLICA UNA FUERZA INCLINADA
(En este ejemplo: La caja pesa 30 Kg, el coeficiente de fricción es de 0,3 ¿Cuál es la fuerza aplicada máxima en esta condición?)
PASO 1 : COLOCAMOS TODAS LAS FUERZAS, Recordando que ante una ACCIÓN existe una REACCIÓN (Tercer ley de Newton) . La caja PESA (W), el suelo reacciona con la NORMAL (N), la FUERZA (F) empuja la caja y se descompone según triángulo pitagórico en una fuerza vertical (Fy) que contribuye al peso y una fuerza horizontal (Fx) que genera en el piso una fuerza que se opone al movimiento : la FUERZA DE ROZAMIENTO (Fr).
PASO 2: HACEMOS SUMATORIAS DE FUERZAS IGUALES A CERO (ESTÁTICA) PARA CADA EJE CARTESIANO.
PASO 3 : SUSTITUIMOS DATOS .Con estas ecuaciones y los datos del problema hacemos una sustitución inicial
Debemos recordar que Fx , Fy son componentes trigonométricas es decir:
Tenemos dos ecuaciones con dos incógnitas, podemos aplicar cualquier método de resolución (reducción, determinantes, igualación, sustitución o gráfico), emplearemos sustitución en este caso:
La fuerza máxima que se puede aplicar para que la caja se quede quieta es de 371.9 N. El aumento de la fuerza aplicada es enorme, debido a que gran parte de esta fuerza la está asumiendo el piso (en otras palabras ese empuje hacia abajo aumenta el peso de la caja):
De todas formas si por algún motivo aplico 372 N la caja comenzará a moverse lentamente y en la medida que aumenta esta fuerza se moverá más rápido.
TU PROFE JULIO
CASO 3 CUERPO QUE REPOSA SOBRE UNA SUPERFICIE HORIZONTAL INCLINADA Y SE LE APLICA UNA FUERZA EN DIRECCIÓN DEL PLANO
(En este ejemplo: La caja pesa 30 Kg, el coeficiente de fricción es de 0,3 ¿Cuál es la fuerza aplicada máxima en esta condición?)
PASO 1 : COLOCAMOS TODAS LAS FUERZAS, Recordando que ante una ACCIÓN existe una REACCIÓN (Tercer ley de Newton) . La caja PESA y en este caso se descompone según triángulo pitagórico en una fuerza vertical (Wy) ante la cual el suelo reacciona con la NORMAL (N), y una fuerza horizontal (Wx) , el empuje de la fuerza aplicada (F) ante la cual, la fuerza de Fricción (Fr) reacciona.
PASO 2: HACEMOS SUMATORIAS DE FUERZAS IGUALES A CERO (ESTÁTICA) PARA CADA EJE CARTESIANO.
PASO 3 : SUSTITUIMOS DATOS .Con estas ecuaciones y los datos del problema hacemos una sustitución inicial
Tenemos dos ecuaciones con dos incógnitas, podemos aplicar cualquier método de resolución (reducción, determinantes, igualación, sustitución o gráfico), emplearemos sustitución en este caso:
La fuerza máxima que se puede aplicar para que la caja se quede quieta es de 227.4N. La disminución de la fuerza aplicada es relativa debido a que gran parte del peso de la caja se reparte entre el piso y una fuerza en dirección contraria al movimiento (este empuje hacia abajo aumenta la fuerza de empuje que debe aplicar) Interesante sería si yo empujara en la misma dirección de esta componente del peso (Wx), mi fuerza de empuje disminuiría enormemente, es más la caja hasta podría bajar sola por su propio peso.
Espero les sirva
ATTE TU PROFE JULIO ESTUPIÑAN


Tomado de: hábitos.mx y caricatura de Alecus
TALLER 2
Como práctica LOS ESTUDIANTES DE 10 DEL ENRIQUE OLAYA realicen el primer punto del TALLER DE MECANISMOS 1 no olviden los pasos:
1. GRÁFICO Y DIAGRAMA DE CUERPO LIBRE donde se colocan Tensiones en las cuerdas
2. SEPARAR MECANISMOS dividiendo cada cuerda y dibujando cada uno de ellos por separado
3. SUMATORIAS DE FUERZAS
4. SOLUCIÓN POR MÉTODOS ALGEBRAICOS es decir la parte matemática.
Tu profe JULIO ESTUPIÑAN

PROYECTO DE APLICACIÓN
En una estructura, muchas fuerzas actúan simultáneamente ; es decir, muchos vectores se presentan sobre el mismo objeto y situación problema. Veremos inicialmente modelos de los casos que usualmente se presentan y luego abstraemos acerca de una situación real, aplicada a nuestro prototipo de vivienda DOMÓTICA SUSTENTABLE que desarrolle nuestro espacio futuro de trabajo en la carrera que queremos desempeñar en un futuro:
¿Cómo trabajan los vectores en el diseño de las estructuras?
ACTIVIDAD CONSTRUCTIVA
PROYECTO MAQUETA DE ESTRUCTURAS EN CONSTRUCCIÓN PARA UN ESPACIO DE TRABAJO DOMÓTICO Y ECO-SUSTENTABLE
Primero observemos la presentación:
Elaborando el proyecto de ciencias
Luego debes ingresar al siguiente enlace para iniciar tu trabajo:
https://investigacionescolardocentes.moodlecloud.com/login/index.php
Para lograr estos objetivos te recomiendo leer:
INVESTIGANDO ACERCA DE LA VIVIENDA DOMÓTICA Y LAS CASAS ECO-SUSTENTABLES
Una de las notas importantes de este periodo consiste en hacer una INVESTIGACIÓN, redactada como un ensayo y presentada con las normas APA, el tema: LA VIVIENDA DOMÓTICA SUSTENTABLE.
Te quedarás pensando en esa palabra domótica? Pues aquí te aclaro desde mi punto de vista algunos aspectos. El fin de la tecnología en la humanidad es lograr el progreso de la humanidad facilitando y mejorando las condiciones de vida, sin embargo si tu observas en el mundo real en la mayoría de ocasiones la tecnología es manipulada por el trasfondo político- económico de los países; es decir pierde la bioética que debería ser parte fundamental de su estructura. Debido a lo anterior se construye tecnología sin pensar en los recursos, se desarrolla el bienestar de la humanidad sin pensar en el ecosistema…y ahí es donde vamos con los grandes problemas de la contaminación, etc.
Parte del objetivo de la educación es enseñarnos lo que debería ser, para que con tu mente abierta puedas comprender estas situaciones y no hagas parte del grupo que agrava la situación, consumiendo tecnología sin mirar las consecuencias con nuestro entorno.
¿Porque una vivienda SUSTENTABLE? Porque necesitamos hacernos parte de la tecnología que el mismo entorno nos brinda, porque necesitamos integrarnos con el ambiente y volver a nuestras raíces humanas, Porque debemos hacer todo lo posible por disminuir la contaminación y aprovechar las energías limpias, etc; ya tu encontrarás más razones!
¿Porque una vivienda DOMÓTICA? Porque podemos tener un desarrollo tecnológico que favorezca el crecimiento del espíritu científico y racional.
¿Porque DOMÓTICA SUSTENTABLE? Porque la ciencia y el desarrollo no implican destrucción de los recursos como se nos ha enseñado hasta ahora. Todo está en saber apreciar lo que existe y ponerlo de la manera más adecuada al servicio de la humanidad consciente de su papel en el entorno ambiental que lo rodea.
VIVIENDA DOMÓTICA
Es la integración de las nuevas tecnologías al diseño de los espacios en los que con el objetivo de lograr funcionalidad y optimización. Desde este objetivo podemos entonces hablar de DOS de todos los aspectos que comprende esta área del conocimiento:
VIVIENDA DIGITAL
Que busca integrar mediante las redes de comunicaciones elementos de la vivienda. (habitaciones comunicadas por banda ancha)
VIVIENDA INTELIGENTE
Que incorpora conductas similares a los humanos, manipulan temporizadores, sensores y computadores que les permite mediante una programación adecuada tomar decisiones.
TE OFREZCO ALGUNAS IMÁGENES QUE PUEDEN AMPLIAR TU VISIÓN AL RESPECTO:

tomado de: http://www.ramonmillan.com

tomado de : http://www.casadomo.com

tomado de : aicointegracion.wordpress.com
TPJ
VIVIENDA SUSTENTABLE y SOSTENIBLE
Se concibe como la casa donde el aprovechamiento de la energía es el máximo posible de acuerdo a sus condiciones de entorno, integrando elementos de posición geográfica, viento, temperatura, plantas, reciclaje, recuperación y reutilización de residuos, energías limpias, etc.
MIREMOS ALGUNAS PROPUESTAS:

tomado de: http://www.arquimaster.com.ar

tomado de: http://www.fraccionamientolagenerosa.com
![casa-eco[1]](https://9fisicaolaya.com/wp-content/uploads/2010/11/casa-eco1.jpg?w=900)
tomado de: tallerdelecturayredaccion254sandoval.blogspot.com

tomado de: http://www.flirk.com
EN CUANTO AL DISEÑO DEPENDE DE LA CREATIVIDAD:

tomado de: http://www.construccion-y-reformas.vilssa.com

tomado de: http://www.arqred.mx

tomado de: http://www.redxm2.com

tomado de : magementyestrategia.bolgspot.com
Ahora que estás entusiasmado con la idea de tu proyecto, debemos integrar el conocimiento al mismo y hacer el análisis de algunas lecturas que pueden abrir tu mente a nuevas ideas para tu PROPUESTA DE PROYECTO:
«OBJETOS DE LA NATURALEZA:FUERZAS FÍSICAS EXISTENTES EN LAS PLANTAS«
materiales aislantes naturales
Si encuentras material que puede ser de utilidad para tus compañeros, hazlo llegar a nuestro correo 9fisicaolaya@gmail.com
Teniendo en cuenta los elementos dados en clase sobre el cálculo de Celosías, columnas y anclajes, realiza la maqueta solicitada.
Lectura Recomendada 3
Una buena lectura es LOS PUENTES METÁLICOS donde se expresan condiciones de construcción. ![]()
MANUAL DE TRABAJO PARA DISEÑAR UNA CELOSÍA PARA LA MAQUETA (Cálculos básicos de las vigas y las columnas)
observa ejemplos de AÑOS ANTERIORES:
OBSERVA ALGUNAS IDEAS PROPUESTAS POR LOS ESTUDIANTES EN AÑOS ANTERIORES.
EL PROYECTO DE APLICACIÓN: METODOLOGÍA
Durante el semestre algunos de ustedes lograron avanzar en la construcción de su propuesta de proyecto. Es la hora de convertir esa propuesta, en un PROYECTO con su correspondiente PROTOTIPO.
Los proyectos se deben escribir con la norma APA : GUIA APA PARA LA REDACCIÓN DE LOS TRABAJOS SEXTA EDICIÓN
Para esto seguiremos los siguientes pasos:
PROYECTOS EN GRUPO
Algunos proyectos se conservan en Grupo, estos deben presentar en una carpeta:
- CARACTERIZACIÓN DEL GRUPO DE TRABAJO:
- Texto leído y subrayado : EL TRABAJO EN EQUIPO Y SU OPERATIVIDAD
- Conclusiones grupales e individuales
- Cuadro de distribución de deberes
- INDAGACIÓN PREVIA:
- Texto leído y subrayado:EL TEMA DE INVESTIGACIÓN Y EL ÁREA TEMÁTICA
- Propuestas de cada miembro del grupo en el cuadro formal de propuestas
- BASE DE DATOS DE INFORMACIÓN:
- Clave de MENDELEY con libros leídos y subrayados.
- Cuadro excel de Base de Datos: BASE DE DATOS ANTECEDENTES (2)
- DEFINICIÓN DEL PROBLEMA: Recuerden que el problema se debe resolver con la elaboración de un prototipo que emplee CELOSÍAS en su construcción y ESTÁTICA O DINÁMICA en sus cálculos.
- METODOLOGÍA:
-
-
- Método de trabajo
- Diseño de prototipo
- Cálculo del prototipo
- Cálculo matemático y físico: CELOSÍAS, ESTÁTICA Y DINÁMICA.
- Cálculo de costos
- Ejecución y elaboración del prototipo (evidencias fotográficas paso a paso de la elaboración)
- Cronograma de trabajo
- Prueba del prototipo
- Encuestas de opinión
-
-
- ANÁLISIS Y CONCLUSIONES
PROYECTOS INDIVIDUALES
En una carpeta individualmente deben presentar:
- INDAGACIÓN PREVIA:
- Texto leído y subrayado:EL TEMA DE INVESTIGACIÓN Y EL ÁREA TEMÁTICA
- Propuestas en el cuadro formal de propuestas
- BASE DE DATOS DE INFORMACIÓN:
- Clave de MENDELEY con libros leídos y subrayados.
- Cuadro excel de Base de Datos: BASE DE DATOS ANTECEDENTES (2)
- DEFINICIÓN DEL PROBLEMA: Recuerden que el problema se debe resolver con la elaboración de un prototipo que emplee CELOSÍAS en su construcción y ESTÁTICA O DINÁMICA en sus cálculos.
- METODOLOGÍA:
-
-
- Método de trabajo
- Diseño de prototipo
- Cálculo del prototipo
- Cálculo matemático y físico: CELOSÍAS, ESTÁTICA Y DINÁMICA.
- Cálculo de costos
- Ejecución y elaboración del prototipo (evidencias fotográficas paso a paso de la elaboración)
- Cronograma de Trabajo
- Prueba del prototipo
- Encuestas de opinión
-
-
- ANÁLISIS Y CONCLUSIONES
NOTA: CUALQUIER DUDA ESCRIBIR AL CORREO: 9fisicaolaya@gmail.com
FECHAS ENTREGA PROYECTO DE APLICACIÓN
Cada grupo debe enviar al correo 9fisicaolaya@gmail.com la propuesta del trabajo tal como se indica en la presentación inicial: Elaborando el proyecto de ciencias.
Recuerde enviar el PLANO EN SWEET HOME 3D con las explicaciones necesarias. Y el desarrollo del proyecto escrito según la norma APA.
Los estudiantes del grado décimo del colegio Enrique Olaya Herrera I.E.D. y deben además de mandarla al correo anterior.
Cada grupo debe enviar al correo 9fisicaolaya@gmail.com una foto donde se evidencie el avance de su maqueta.
ENTREGA Y EXPOSICIÓN DE MAQUETAS EN LA SEMANA
CINEMÁTICA
TODO se encuentra en movimiento… ¿Tiene nuestra propuesta de diseño… movimiento incorporado?
En el caso que nuestra vivienda inteligente, nos abra las puertas automáticamente por ejemplo; …. debemos diseñar estos mecanismos que se mueven, veamos que se hace necesario para dotar de mecanismos de movimiento a nuestro proyecto:
CONCEPTOS PREVIOS
Para reconocer y comprender el concepto de movimiento hay otros elementos que debemos repasar:
TIEMPO-ESPACIO
Estos dos conceptos están íntimamente relacionados a al punto que se puede decir que el uno no existe sin el otro. Si hablamos del tiempo históricamente este ha tenido una gran evolución:
ESTRUCTURAS DISEÑADAS PARA EL MOVIMIENTO:
¿Puedo conocer la velocidad mediante la trayectoria del movimiento de un objeto?
Para evitar confusiones en esta guía debemos aclarar una diferencia fundamental entre TRAYECTORIA y DESPLAZAMIENTO. Yo puedo hacer una infinidad de trayectorias entre dos puntos, pero solo desplazarme un espacio corto.
De acuerdo a los anteriores conceptos podemos clasificar los principales movimientos de la CINEMÁTICA: 
Recuerda que dependiendo de la forma de movimiento que tenga el objeto, así mismo varía su análisis.
¿COMO SE MUEVE LA NATURALEZA?
TPJ
Atte TPJ
Movimiento Lineal con Velocidad Constante (MUC)
A pesar de que en el mundo real es difícil reproducir una condición de movimiento constante a la perfección, a veces quisiéramos que algunos mecanismos se comportan de manera constante; por ejemplo en una línea de producción quisiéramos que la máquina que tapa las botellas lo hiciera exactamente cuando la botella se coloca en la posición adecuada, para lo cual debemos garantizar que las botellas se encuentren separadas por igual y viajen a una velocidad constante para que ninguna se adelante ni se atrase. Este movimiento también es llamado MOVIMIENTO UNIFORMEMENTE CONTINUO (M.U.C.) La relación que regula dicho movimiento es:

Este concepto de velocidad debe ser diferenciado del concepto de velocidad promedio el cual representa la velocidad a la que debió viajar un vehículo a pesar de cambios de velocidad en su recorrido o trayectoria; en otras palabras es la velocidad medida en el desplazamiento lineal que hubiese realizado el vehículo entre los puntos de partida y de llegada. Entonces mantener una velocidad constante es diferente a tener una velocidad promedio. La velocidad promedio se simboliza así: El ejemplo 1 ilustra este primer caso.
Este tema es sencillo, cierto !: TPJ
Movimiento Lineal Horizontal Uniformemente Acelerado (MUA)
Esta es la condición real de la mayoría de los movimientos que se caracterizan por atrasarse o adelantarse en la unidad de tiempo, los medios de transporte y todo objeto que posee una masa se ve afectado por su peso, por la fricción y otros factores que no permiten un movimiento constante, ni perfecto. El cuerpo experimenta variaciones iguales en su velocidad durante tiempos iguales. Este movimiento también es llamado MOVIMIENTO UNIFORMEMENTE ACELERADO (M.U.A.) Las relaciones que regulan dicho movimiento son:
De acuerdo con el problema y los datos que se tienen se selecciona la ecuación a emplear, como se ve en el ejemplo 2: 
Trata de tener en cuenta las recomendaciones.
TPJ
TALLER 3 CINEMÁTICA M.U.A.
Descarga el siguiente taller de este tema específico GUIA DE CINEMATICA M.U.A.
En caso de no haber entregado a tiempo tu trabajo, debes anexar a la anterior esta GUIA RECUPERATORIA DE CINEMATICA M.U.A.
Movimiento lineal vertical uniformemente acelerado: caída o subida libre.


veamos la aplicación en los ejemplos 5 y 6 :


Tomado de: hábitos.mx y caricatura de Pacocat
TALLER 4 DE MOVIMIENTO ACELERADO
Guía inicial de Repaso de movimiento acelerado lineal : TALLER CINEMÁTICA 10
Guía de movimiento vertical GUIA DE CINEMÁTICA MOVIMIENTO VERTICAL
Guía de movimiento parabólico TALLER 2 CINEMÁTICA 10
TPJ
Movimiento no lineal de carácter CIRCULAR




ATTE TPJ
TALLER 5
ESTE ES EL TRABAJO DE RECUPERACIÓN DE TALLERES DE CINEMÁTICA
TALLER DE LOS 20 EJERCICIOS DE CINEMÁTICA
TALLER RECUPERATORIO CINEMÁTICA COLEGIO EOH PERIODO 3
Gráficas en CINEMÁTICA
El espacio, la velocidad y la aceleración tienen como principal relación ser unidades derivadas una de la otra, esto quiere decir que para hallar la velocidad necesito conocer el espacio y para hallar la aceleración necesito hallar la velocidad. Esta cadena de datos también se visualiza gráficamente:
DIAGRAMA VELOCIDAD – TIEMPO
DIAGRAMA ACELERACIÓN – TIEMPO Este diagrama solo se observa en el movimiento uniformemente acelerado:
El uso de gráficas para calcular datos es muy empleado en el cálculo cinemático, veamos mediante un ejemplo como se hace.

La gráfica de VELOCIDAD – TIEMPO entonces quedaría así:
Conociendo el área de los triángulos y del rectángulo sabemos cuánto incrementar en la gráfica ESPACIO TIEMPO, teniendo en cuenta que una velocidad variable significa una curva parabólica, entonces:
Aplicaciones Gráficas
atte TPJTALLER 6 DE CINEMÁTICA
Bien una vez comprendidos los temas de cinemática probaremos con algunos ejercicios, descarga, imprime, realízalos y preséntalos:
Con los conocimientos claros acerca del movimiento de los cuerpos ya podemos pensar en el movimiento de las fuerzas.
TPJ
DINÁMICA
EL MOVIMIENTO EN UN PLANO : SUMATORIA DE FUERZAS IGUAL A MASA POR ACELERACIÓN Esta frase caracteriza todo movimiento sujeto a la acción de fuerzas externas, si ya habíamos logrado que dicha sumatoria nos diera cero movimiento en estática, ahora queremos que ocasione un movimiento a favor o en contra de las fuerzas. Miremos el CASO 1: CASO 1 CUERPO QUE REPOSA SOBRE UNA SUPERFICIE HORIZONTAL Y SE LE APLICA UNA FUERZA HORIZONTAL (En este ejemplo: La caja pesa 30 Kg, el coeficiente de fricción es de 0,3 ¿Cuál es la fuerza aplicada máxima si deseo que la caja se mueva?)
PASO 1 : COLOCAMOS TODAS LAS FUERZAS, Recordando que ante una ACCIÓN existe una REACCIÓN (Tercer ley de Newton) . La caja PESA (W), el suelo reacciona con la NORMAL (N), la FUERZA (F) empuja la caja, y el piso se opone al movimiento con la FUERZA DE ROZAMIENTO (Fr).
PASO 2: HACEMOS LA SUMATORIA DE FUERZAS IGUALES A MASA POR ACELERACIÓN (DINÁMICA) PARA EL EJE X (dirección en que deseamos el movimiento)
PASO 3 : SUSTITUIMOS DATOS .Con estas ecuaciones y los datos del problema hacemos una sustitución inicial
En el caso anterior (ESTÁTICA) La fuerza máxima que se puede aplicar para que la caja se quede quieta es de 90 N, si por algún motivo aplico 90,1 N la caja comenzará a moverse lentamente y en la medida que aumenta esta fuerza se moverá más rápido. En este caso (DINÁMICA) observamos como el incremento de fuerza para este ejemplo está en 30 veces la aceleración que deseamos que tenga el movimiento. Nos preguntamos entonces qué aceleración trabajaremos? Ese criterio depende de nuestros conocimientos en CINEMÁTICA. Recordemos que si el movimiento es lineal en un PLANO HORIZONTAL, la cinemática nos entrega tres ecuaciones que rigen el movimiento uniformemente acelerado:
En nuestro ejemplo si deseamos arrastrar la caja un espacio de 5 metros, partiendo del reposo y que la caja llegue al final de su recorrido con una velocidad de 0.2 m/s; entonces nuestra aceleración sería:
Sería un movimiento Lento. Si aumentamos la velocidad a medio metro por segundo, es decir 0.5m/s; obtendremos una aceleración de 0.025 m/s² y la fuerza a aplicar sería de 90.75 N. ¡Lógico! A más fuerza, más velocidad!.
TU PROFE JULIO ESTUPIÑAN
MECANISMOS ESTÁTICOS O DINÁMICOS
Una aplicación que unifica los criterios anteriores son los mecanismos donde variadas máquinas simples se pueden integrar para lograr un solo fin: el EQUILIBRIO ESTÁTICO o EL MOVIMIENTO.
TRABAJANDO SOBRE EL DIAGRAMA DEL CUERPO LIBRE
Todo mecanismo por complejo que parezca tiene solución, y esa solución reviste de los siguientes pasos a seguir, veamos mediante un ejemplo la solución: Calcular la Fuerza máxima a aplicar para que el mecanismo permanezca quieto, si el bloque tiene 4 kg y el coeficiente de fricción es 0.5:
1 PASO: DIAGRAMA DEL CUERPO LIBRE O DIAGRAMA DE FUERZAS, se colocan todos los vectores ACCIONES Y REACCIONES POSIBLES EN EL MECANISMO.
2 PASO SEPARAMOS LOS MECANISMOS, en las tensiones de las cuerdas hacemos cortes y encontramos dos mecanismos para este caso:
3 PASO SUMATORIAS DE CADA MECANISMO Mecanismo 1
Mecanismo 2
Ecuaciones generales adicionales:
Con estas ecuaciones podemos seguir al siguiente paso. 4 SOLUCIÓN MEDIANTE MÉTODOS ALGEBRAICOS: 
Esta ecuación es la solución al mecanismo, ahora reemplacemos los datos. 
¿PODEMOS CALCULAR EL MOVIMIENTO DE NUESTROS MÚSCULOS Y HUESOS?
TPJ.
Lecturas recomendadas 3
Recordando que nuestro mundo en movimiento y las aplicaciones que abordamos desde la física y la ciencia no pueden separarse del reconocimiento de nuestro entorno. Te recomendamos estas lecturas que tienen que ver con temas de aplicación al diseño del proyecto que hemos laborado durante todo este año:
BIOMIMESIS LA CIENCIA QUE IMITA LA VIDA
BIOMIMESIS EL FUTURO IMITA LA NATURALEZA
Recuerda siempre estar haciendo la analogía entre los temas vistos y la naturaleza que te rodea y del interior de tu cuerpo.
TPJ
PROYECTO PROPUESTO 2: INCORPORANDO EL MOVIMIENTO
Lee los documentos que aparecerán esta semana para elaborar tu proyecto de aplicación, en este proyecto debes darle movimiento a un diseño elaborado en celosías, calculando el motor necesario para producir los giros correspondientes o las presiones adecuadas para producir movimientos de levante o agarre.
LA FÍSICA APLICADA
ATTE TPJ
Complementando nuestro proyecto con algunos elementos de la electrónica y la electricidad.
Mira la siguiente lista, algunos elementos pueden ser necesarios para el trabajo de nuestro proyecto domótico:
Mayor información la puedes encontrar en 11 en la clase. (PRIMER SEMESTRE)
TPJ
HIDROSTÁTICA E HIDRODINÁMICA
Durante el recorrido de este año escolar ya podemos tener algunos principios básicos de la física de los cuerpos sólidos, ahora complementamos este conocimiento con el mundo de los fluidos: LÍQUIDOS Y GASES.
APLICANDO EL PRINCIPIO DE PASCAL
Aquí hay algunas fotos de los trabajos de aplicación presentados :


CLASE TRABAJANDO!
Este grupo de estudiantes si ha trabajado en la clase, teóricamente y experimentalmente:


Para llegar a este punto se hizo un recorrido que comienza aquí:
LA GRAN FUERZA DE LOS FLUIDOS
La naturaleza del viento, del agua de los ríos , del mar y de tu sistema sanguíneo…puede ser medida por la física?
Simplificaré el estudio conceptual a los principios básicos de la HIDROSTÁTICA e HIDRODINÁMICA, bienvenido…mientras lees el contenido piensa como crear un mecanismo (en Celosías) que presente movimiento (dinámica y cinemática) gracias a la fuerza de un fluido.
HIDROSTÁTICA
Aunque ya sabemos que el movimiento está en todo, a veces podemos calcular algunos los fluidos si los consideramos estáticos:
PRINCIPIO DE ARQUÍMEDES
También conocido como principio de Flotación:
“Todo cuerpo al sumergirse en un líquido desaloja un volumen de agua igual a su propio volumen, el peso de dicho volumen de agua desalojado es igual a la fuerza de EMPUJE (E) (fuerza de Reacción del líquido)” En ecuaciones esto se expresa como:
Por otro lado el EMPUJE (E) de acuerdo a la definición de Arquímedes:
(RECORDEMOS: “dos cuerpos no pueden ocupar un mismo lugar en el espacio”) De acuerdo a lo anterior podemos deducir que: Si W es mayor que E, el objeto se irá hasta al fondo. Si E es mayor que W, el objeto flotará. Si E es igual que W, el objeto quedará sumergido en el líquido pero suspendido en él. (Mira el tema: EN QUE MATERIAL ESTA HECHO, de 6 y 7 en la clase) Un ejemplo de este caso se desarrolla más abajo. Como observamos el Empuje es mayor que el peso, el cubo flota con una parte fuera de la superficie del agua. Si aplicamos la lógica y el cubo fuera hueco, reduciremos su peso manteniendo el volumen sumergido igual, lo cual daría una diferencia mucho mayor entre la fuerza de EMPUJE y el PESO. Este es el principio que emplean los Barcos que aunque pesen mucho, por ser huecos en su interior; la diferencia entre el Empuje del mar y su Peso es lo suficientemente grande como para mantenerlos a flote. Veamos la aplicación mediante el ejemplo: Un cubo de madera que tiene 5 cm de lado, se sumerge en agua y flota dejando fuera del agua 2 cm ¿Cuál es el valor de fuerza de empuje?
PASO 1: GRÁFICA Y DATOS
De acuerdo al material de los elementos implicados:
El volumen del Cubo y su parte sumergida:
PASO 2: CALCULO DEL PESO Y DEL EMPUJE:
La posición del centro de Gravedad de la parte sumergida es diferente a la posición del centro de gravedad del objeto en cuestión, por el primero pasa la Fuerza de EMPUJE mientras por el segundo pasa el PESO en sentidos contrarios. Si ambos se encuentran alineados el barco permanece estable, si no puede producirse el hundimiento. La línea de flotación garantiza el mínimo que debe tener sumergido un barco para que ambos centros permanezcan alineados.


ATTE
TPJ.
PRINCIPIO DE PASCAL
“la presión ejercida en cualquier parte de un fluido incompresible y en equilibrio dentro en un recipiente de paredes indeformables, se transmite con igual intensidad en todas las direcciones y en todos los puntos del fluido” Es decir que si yo presiono con una PRESIÓN determinada el líquido de la jeringa, con esa misma PRESIÓN sale por los agujeros: 

Como la presión es igual a la entrada que a la salida entonces:
Veamos un ejemplo de este principio:
PASO 1: GRÁFICA

ATTE TU PROFE
JULIO
HIDRODINÁMICA
Cuando los fluidos comienzan a moverse, los conceptos cambian y se anexan otros postulados a el estudio:
TEOREMA DE TORRICELLI
«Si en un recipiente se abre un orificio pequeño la velocidad con que sale el chorro de agua es proporcional a la raíz cuadrada de la profundidad a la que se encuentra el orificio”

La ecuación que relaciona este efecto es:

La altura (h) hace referencia a la distancia que existe entre el nivel del agua en el recipiente (a) hasta el orificio (b).

ECUACIÓN DE CONTINUIDAD
“La velocidad de un líquido en una tubería que tiene un cambio de sección es mayor en el extremo angosto que en el extremo ancho”

La ecuación que relaciona la velocidad y el área es:


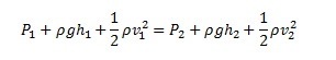
TEOREMA DE BERNOULLI
Este principio nos muestra como a una elevada velocidad de un fluido la presión del mismo disminuye y viceversa. Se establece así una ecuación que relaciona Presiones y velocidades con la ecuación de continuidad.

La ecuación de Bernoulli también expresa que la suma de las energías que entran en una tubería se conserva. Se escribe generalmente de la siguiente manera:
Esta ecuación reúne todas las variables de la Hidrodinámica y se aplica a los fluidos ideales. De la ecuación como es tan general solo se utilizan las partes que se requieren
Un ejemplo de aplicación de la ecuación de Bernoulli se ilustra a continuación.

una APLICACIÓN muy común de este principio en AERONÁUTICA:

ATTE TPJ

TEMPERATURA: medida del calor
La agitación o movimiento continúo de las moléculas (dinámica) de la materia es una norma común en los diferentes estados de la misma debido a las interacciones eléctricas entre electrones y protones que generan energías CINÉTICAS y POTENCIALES. Esta continua dinámica genera una ENERGÍA INTERNA que llamaremos capacidad de calor o ENERGÍA TÉRMICA O CALÓRICA de los cuerpos. La magnitud que mide el promedio de las ENERGÍA INTERNAS de los cuerpos es la TEMPERATURA. Para medir la temperatura se realizó un gran proceso de investigación y se crearon históricamente diversas escalas de medición de la misma. Entre estas escalas estudiaremos las más usuales: 
ESCALA CELSIUS O CENTÍGRADA, es una escala basada en 100 divisiones donde la temperatura de fusión del agua es de 0°C y la de ebullición es de 100°C. ESCALA FAHRENHEIT, escala donde el agua se fusiona e 32°F y ebulle a 212°F. Se usa generalmente en países de habla inglesa. ESCALA KELVIN O ABSOLUTA, su valor cero 0°K coincide con el CERO ABSOLUTO (-273°C). El cero de esta escala equivale también a -460°F, y el agua se vaporiza o ebulle a 373°K. Además de estas escalas existieron otras que por el desuso fueron desapareciendo como la ESCALA RÉAUMUR, ESCALA NEWTON y la ESCALA RANKINE entre otras.
ATTE TPJ
Conversiones de Temperatura
Existen unas reglas que a través de ecuaciones permiten transformar un tipo de grado de temperatura en otro, tales valores se aprecian en la tabla siguiente y un ejemplo de estas transformaciones aparece en la columna a la derecha.

EL SISTEMA DE ENFRIAMIENTO
Es necesario pues que ante las altas temperaturas que se desarrollan dentro de un cilindro, exista un mecanismo que permita la recuperación térmica de las piezas que entran en contacto con el calor que produce la combustión.
TALLER 7 DEL SISTEMA DE ENFRIAMIENTO
te invito a leer este documento ( REALIZA UN RESUMEN EN TU CUADERNO):
El calor que se genera en la explosión de combustible se transfiere a cada pieza del motor, en un fenómeno físico llamado CONDUCTIVIDAD TÉRMICA , calentando demasiado el motor y destruyendo si no lo ENFRIAMOS , las uniones plásticas, sellantes, juntas y demás elementos que no soportan tales temperaturas. Sin embargo además de esta situación, las piezas metálicas por acción del calor presentan otro fenómeno físico : LA DILATACIÓN , es decir se expanden y aumentan su tamaño, quedando tan apretadas que podría ser imposible su movimiento. Estos son solo dos consecuencias que debemos atacar con el ENFRIAMIENTO, pero hay muchas más. TPJ
TRANSMISIÓN DEL CALOR
Este fenómeno se puede explicar a partir de dos circunstancias: 1. EL CALOR SE TRANSMITE ENTRE LOS CUERPOS , DESDE EL CUERPO CON MAYOR TEMPERATURA HACIA EL CUERPO CON MENOR TEMPERATURA 2. LA CONDUCTIVIDAD TÉRMICA MIDE LA CAPACIDAD QUE TIENEN LOS CUERPOS DE TRANSMITIR EL CALOR EN LA UNIDAD DE TIEMPO. Debemos entonces reconocer la importancia del calor en este fenómeno y su causa que es la diferencia de temperaturas.
EL CALOR SE TRANSMITE
Cuando se genera la explosión dentro del motor las temperaturas aumentan enormemente, dentro del pistón se genera un calor que se transmite por todas las piezas del mismo, con mayor velocidad en unas que en otras. ¿Por qué sucede esto? La transmisión del calor está basada en la capacidad que tienen los cuerpos para aumentar su temperatura o CALOR ESPECÍFICO. Este valor depende de las cualidades intrínsecas de la materia y se ha calculado experimentalmente para cada substancia (ver la tabla del calor específico). Si calentamos un Kilo de agua y uno de metal observamos como primero se calienta el metal. ¿Porqué? Primero por la estructura atómica, las uniones moleculares de los metales son más estrechas que la de los fluidos por lo cual transmiten con mayor rapidez la energía. Segundo, las moléculas de los fluidos tienen mayor inercia térmica es decir que requieren mayor cantidad de calor para elevar su temperatura, entonces el Agua tiene mayor calor específico que el metal. En el caso de un motor entre los metales también existen diferencias, la culata que es una fundición metálica de hierro transmite con menor velocidad el calor que los pistones y la camisa del cilindro que están elaboradas en aluminio. Las unidades de medición de calor reciben el nombre de CALORÍAS. De acuerdo a los ejemplos la cantidad de Calor depende del MATERIAL en el cual se trasmite, la Cantidad de materia a calentar y las temperaturas a las cuales necesitamos llevar el objeto. La ecuación que representa numéricamente la cantidad de calor es:

veamos los valores del calor específico en algunas sustancias:
veamos un ejemplo de aplicación:
El calor que transmite la combustión de la gasolina es aprovechado en forma de energía inicialmente ocasionando la expansión de los gases dentro del cilindro y transformándose en energía mecánica gracias a la acción del pistón, las bielas y el cigüeñal. Otra parte de esta energía se transfiere en forma de Calor o ENERGÍA TÉRMICA entre las partes del motor y debido a la diferencia de temperatura que existe entre ellas. LA DIRECCIÓN DE LA TRANSFERENCIA DE CALOR SIEMPRE SE HACE DEL CUERPO DE MAYOR TEMPERATURA, AL CUERPO DE MENOR TEMPERATURA. La transferencia de calor ocurre hasta que ambos cuerpos tienen igual temperatura, esto se llama EQUILIBRIO TÉRMICO. Si nos basamos en un sistema perfecto, en el que la energía no se pierde sino que se transforma, entonces el calor perdido por un cuerpo debe ser igual al calor ganado por el otro cuerpo en contacto térmico. En otras palabras:
El calor transferido es el resultado del cambio de Energía térmica interna del objeto desde su energía inicial E1 hasta su energía final E2. Como debemos suponer el Motor no es un sistema perfecto por tanto existen pérdidas de Energía Térmica, esto quiere decir que todo el calor no se utiliza en la expansión de los gases, una gran parte se disipa por las paredes del cilindro, el pistón, la culata y otras piezas, calentando el motor. La anterior es la razón por la cual se requiere de un sistema de enfriamiento en todo motor, pues dicha energía recalentaría el motor dañando algunas partes que no soportan dichas temperaturas. ATTE TPJ
FORMAS DE PROPAGACIÓN DE ENERGÍA

ATTE JULIO ESTUPIÑAN
CONDUCTIVIDAD TÉRMICA
Entonces ese calor que se disipa por las partes metálicas del motor dependerá de los materiales en los que estas se fabrican. La ecuación de FOURIER nos permite calcular la velocidad con que el calor recorre las superficies sólidas, mediante la ecuación basada en la siguiente gráfica:
La siguiente tabla nos indica los coeficientes de conductividad térmico:
Miremos mediante un ejemplo la aplicación de esta ecuación: ¿Qué cantidad de Calor por segundo se transmite por una barra de aluminio de 1cm² de área y 50 cm de largo, si uno de sus extremos se encuentra a 60°C y el otro a 20°C?
ATTE JULIO ESTUPIÑAN
DILATACIÓN TÉRMICA
Las temperaturas en el motor generan cambios físicos en las piezas, por esta razón las uniones entre las mismas deben dejar un juego o espacio de tolerancia en el diseño para que en el proceso de dilatación de los materiales por el calor no se presentes fricciones innecesarias entre ellos que impidan su movilidad. Otro ejemplo se presenta con los rieles del tren que deben dejar una separación calculada entre ellos para que en época de verano al dilatarse alcancen su tamaño adecuado y en épocas de invierno al contraerse no dejen una gran abertura.
Existen tres formas de dilatación: 

Los valores del coeficiente de dilatación térmica se encuentran en la siguiente tabla:
veamos un ejemplo de aplicación:
ATTE TU PROFE JULIO
PROCESOS TERMODINÁMICOS
Dentro del cilindro del motor la gasolina una vez mezclada en el carburador entra en forma líquida a manera de espray, la presión que genera el pistón que está subiendo dentro del cilindro reúne la gasolina volatilizada para que desde el distribuidor se dé la orden a la bujía de lanzar una chispa eléctrica que enciende la gasolina produciendo el cambio de líquido a gaseoso, aumentando el volumen y empujando nuevamente el pistón hacia abajo. Suceden entonces procesos de cambios de PRESIÓN, TEMPERATURA, VOLUMEN, CALOR, entre otros factores. Estos procesos los estudia la TERMODINÁMICA como procesos de intercambio de energía entre un cuerpo y el medio que le rodea. ¿Y porque intercambio de energía? La gráfica siguiente nos puede dar una explicación.
Cuando se aumenta la energía interna (E) de cualquier fluido (gas o líquido) incrementando su temperatura con calor (Q), ocurre un proceso de dilatación, las moléculas cargadas de energía Térmica aumentan sus energías potenciales y cinéticas “liberando” sus enlaces y transmitiendo energía por convección y radiación a otras moléculas. Se genera así una reacción en cadena que produce una fuerza de expansión contra el pistón produciendo el movimiento del mismo. Como lo supones dicho movimiento genera un trabajo (W). La energía se transforma en trabajo, este es el PRINCIPIO DE CONSERVACIÓN DE LA ENERGÍA. Los procesos termodinámicos usuales son:
- PROCESO CÍCLICO: Cuando el estado inicial y final de un sistema es idéntico, es decir la Energía final y la inicial tienen igual valor. Q=W.
- PROCESO ADIABÁTICO: Cuando el sistema no gana ni pierde calor, toda la energía interna se convierte en trabajo
- PROCESO ISÓCORO: Cuando ocurre con el volumen constante. W=0.
- PROCESO ISOBÁRICO: Cuando ocurre con presión constante.
- PROCESO ISOTÉRMICO: Cuando ocurre con temperatura constante
TU PROFE JULIO
CICLOS EN UN MOTOR DE COMBUSTIÓN INTERNA
Primero debemos aclarar que para este ejemplo usaremos un motor de cuatro tiempos a gasolina pero compararemos su ciclo (CICLO PERFECTO DE OTTO) con el ciclo a Diesel ojalá en el futuro todos estos motores de combustible fósil sean superados por el ingenio del hombre y eliminemos este factor de contaminación. En el motor de la gráfica aparecen los cuatro tiempos básicos: 
ADMISIÓN: Ingresa la mezcla de gasolina y aire preparada en el carburador. COMPRESIÓN: Las partículas de gasolina se comprimen y salta la chispa de la bujía. COMBUSTIÓN: La mezcla de gasolina y aire se enciende, el volumen se expande con el cambio de estado. La energía cinética de las moléculas aumenta con el incremento de calor y se genera una fuerza que empuja el pistón hacia abajo. (En motores a gasolina esta combustión inicia con una explosión) ESCAPE: Una vez realizada la combustión, los gases de desecho se expulsan. En las gráficas inferiores apreciamos los ciclos para un motor ideal de gasolina (Ciclo de OTTO) y el motor diesel. Vale la pena explicar que una de las diferencias de diseño entre ambos motores está en el sistema de inyección de combustible.
Además de estas gráficas, existen otros diagramas que se tienen en cuenta en los procesos termodinámicos y de cambios de estado, las más empleadas son: CURVAS DE ENFRIAMIENTO Y CALENTAMIENTO Relacionan los cambios de estado con las variables de Temperatura a través del tiempo, por ejemplo para el agua:
DIAGRAMA DE FASES Relaciona los cambios de estado, con la Temperatura y la presión: 
TU PROFE JULIO
LEYES DE LA TERMODINÁMICA
La manera de expresar los procesos anteriormente descritos es mediante generalidades o leyes que cumplen las sustancias en su estado gaseoso y debido a la acción de las variables de CALOR, TEMPERATURA, PRESIÓN, VOLUMEN y otras.
PRIMERA LEY DE LA TERMODINÁMICA
El aumento de la energía interna de un cuerpo es igual al calor absorbido más el trabajo realizado sobre el cuerpo.
Cuando el cuerpo absorbe calor es POSITIVO cuando cede calor es NEGATIVO SEGUNDA LEY DE LA TERMODINÁMICA Todo el calor absorbido No se puede transformar en Trabajo sin ceder una parte del mismo al medio. La energía térmica de un cuerpo caliente tiende a distribuirse en todo el espacio que le rodea, esto es debido al desorden interno (ENTROPÍA) que tienen las moléculas de un gas al recibir Calor; en este caos mucha energía escapa y no se orienta a generar trabajo.
TU PROFE
JULIO
GASES
Para comprender mejor todo el proceso que genera el cambio de estado de la gasolina de líquido a gas, no basta con solo saber el efecto que dicho cambio produce externamente sino también lo que sucede al interior de los gases en su estructura molecular. Son varios los científicos que investigaron estos hechos y de acuerdo a ellos estudiaremos sus postulados. LEY DE BOYLE Cuando la temperatura permanece constante, el volumen de un gas es inversamente proporcional a su presión
LEY DE CHARLES Cuando la presión permanece constante, el volumen de un gas es directamente proporcional a la temperatura
LEY DE GAY-LUSSAC Cuando el volumen permanece constante, la presión de un gas es directamente proporcional a la temperatura
LEY DE DALTON La presión total de un sistema es la suma de las presiones parciales del mismo.
LEY GENERAL DE LOS GASES 
PRINCIPIO DE AVOGADRO
En condiciones normales de temperatura y presión (para un gas son Presión= 1atm, Temperatura=0°C.), los volúmenes iguales de cualquier gas contienen el mismo número de moléculas. (En estas condiciones cualquier mol de gas ocupa un volumen de 22.4 litros) ECUACIÓN DE ESTADO

VEAMOS en un ejemplo el uso de algunas de estas leyes:
PASO 1: Calculamos la presión Inicial en el Tanque

Pasamos los grados centígrados iniciales a Kelvin

Reemplazamos datos:

de donde:

PASO 2: Teniendo en cuenta las condiciones de volumen constante, aplicamos la ley de GAY-LUSSAC que se aplica a los procesos ISÓCOROS.

Sabemos que la temperatura Final aumenta a 130 grados centígrados (no es necesario hacer la conversión a Kelvin). Reemplazamos datos:
de donde:

ATTE JULIO
PARTES DEL MOTOR DE COMBUSTIÓN INTERNA

ATTE
Bienvenidos a nuestro último tema, cuya idea principal son las energías; en especial la que se genera a partir del CALOR: INICIALMENTE HAREMOS UNA EXPLORACIÓN SOBRE LA ENERGÍA Y SUS FORMAS, para ello te invito ir a 6 – 7 en la Clase
TALLER 8 DE HISTORIA DEL MOTOR DE VAPOR
es IMPORTANTE LEER Y TRANSCRIBIR información acerca de los inicios del MOTOR, con la HISTORIA DE LA MÁQUINA DE VAPOR
¿Cómo funciona un motor de Combustión?
Una de las máquinas más complejas es un motor de combustión’, pues en él se pueden apreciar además de los fenómenos de tipo mecánico un ciclo llamado CICLO TÉRMICO o CICLO DE LOS GASES que es el objeto de nuestro estudio. En esta guía explicaremos qué sucede con este tipo de fluidos (gases) y como el calor, la presión, el volumen y la temperatura los modifican para lograr el movimiento.
ATTE TPJ
PARTES DE UN MOTOR DE COMBUSTIÓN INTERNA
Todas los conceptos anteriormente vistos y otros a los que tendrás acceso en la universidad, sirven en la elaboración de cada una de las piezas del motor de combustión interna. A continuación te ofrezco tres catálogos de partes de un motor:
VIDEOS COMPLEMENTARIOS
En los siguientes videos encontrarás una visión cercana al mundo del automóvil y de los procesos termodinámicos que te explicamos anteriormente:
PARTES DEL MOTOR DE COMBUSTIÓN
¿QUÉ SUCEDE AL INTERIOR DEL PISTÓN?
EL CICLO DE OTTO
Gracias por haber asistido a mis clases.
Atte
JULIO ESTUPIÑAN
___________________________________________________________________________________________

























no profe muy dificil eso parabuscar debe de dejar de tanto internet para que todos la busquen facil ok 1001 jt
Recuerda Compañero «En vencer las dificultades está el espíritu del progreso», no te desanimes!
profe esta semana cual es el taller de 10
Esta semana tenemos el tema de DESCOMPOSICIÓN DE VECTORES, sobre este tema es el taller.
gracias profe 🙂
quien sabe cual es el trabajo para esta semana
😀
profe por fa me podria decir si los trabajos del viernes son los primeros o las recuperaciones
profe un fa esos dos trabajos que estan en la pagina son los de recuperacon o faltan mas gracias
att:andresfonseca1002jt
En la página hay 3 talleres de recuperación: TALLER DE RECUPERACIÓN DIAGNOSTICO 10, RECUPERACIÓN DESCOMPOSICIÓN DE VECTORES Y TALLER DE RECUPERACIÓN DE ÁREAS COMPUESTAS que hacen parte ya de los planes de mejoramiento. Igualmente solo quedan LECTURA PROPUESTA e INVESTIGACIÓN PROPUESTA para aumentar la nota.
ATTE TPJ
listo profe ya los he enviado
Ya recibí los trabajos, los dos primeros puntos desarrollados están correctos, queda faltando el último que se realiza por método del polígono.
ATTE TPJ
profe apra mañana toca hacer un esayo sobre la materia y otro sobre als fuerzas?
Hola Enrique, el ensayo si tu quieres puede ser uno solo que reúna ambas temáticas.
ATTE TPJ
no profe ese trabajo de la maqueta esta dificil pero lo necesito psra que me de un consejo de como acerlo
Cual es la pregunta?
TPJ
profe es para saber si para esta semana ai algun taller =) cuaalquier cosa porfavor me avisa
gracias (^.^)
1002 jt
luis manuel hernandez lopez
profe el taller de recuperacion de primer periodo hasta q dia se puede entregar?
Hola, Resulta que todos queremos que alcances muy rápido los logros pendientes. Por eso solo te puedo esperar del 25 al 29 de Abril.
TPJ
profe un consejo para la maqueta es que esta muy dificil
Y..de que es tu proyecto? para darte unas ideas.
TPJ
profe cual es el trabajo del segundo periodo o el que habia dejado para REAILZAR QUE NO LO ENCUENTRO O TODAVIA NO HASTA QUE TERMINE DE REALIZAR EL TEMA DEL SEGUNDO PERIODO
SERA QUE ME PRODRIA DECIR CUAL ES PARA PODERLO RREALIZARE O CUANDO LO SUBE A LA PAGINA GRACIAS
SI PROFE TAMBIEN CON O DE LA MAQUETA YO COMO QUE NO ENTIENDO LAS FORMULAS Y NADA PERO ,ME HA TOCADO CONSULTAR EN INTER O EN LIBROS PARA SABER LAS FORMULAS DE COMO SE HACE LOS TEMAS QUE HA ESPLICADO DE CADA CLASE GRACIAS DEPRONTO LO BUSCARE EL LUNES Y LE DIGO VCOMO VA E TRABAJO PARA
Hola, que bueno que estés interesado por el trabajo, al final del primer periodo, antes de iniciar el primer periodo aparece un título en letras mayúsculas PLAN DE MEJORAMIENTO ahí encuentras el enlace, le das click y lo imprimes. En cuanto a la maqueta recuerda que debes iniciar proponiendo unas dimensiones a escala del proyecto, con esas medidas que tu creas, realizas los cálculos de la celosía, de las columnas y el anclaje.
TPJ
QUE ME DE UNA MANO
buena neutron
pprofe no entendi un punto de la maqueta sobre el puente el del calculo de la celosia me hace el favor y me puede explicar gracias
Las celosías son el soporte para el piso del puente sobre el cual circulan las personas o los autos. Primero debes condicionar que peso van a soportar las celosías y repartirlo entre el número de celosías que decidas utilizar. Cuando tengas este valor nuevamente lo repartes entre el número de nudos que tu desees colocarle a la celosía. A partir de este punto todo depende de lo visto en clase. Dimensionas tu celosía según el largo del puente, repartes los nudos, calculas los ángulos de unión y el largo de cada barra. Procedes a calcular los vectores y de acuerdo a la resistencia del material dimensionas el área para obtener el grueso de las barras.
TPJ.
profe lo del plande mejoramiento ay plazo hasta cuando
Hola Cristian, el plan de mejoramiento se recibe la semana del 25 al 29 de Abril para hacer las sustentaciones y evacuar pronto esa situación.
TPJ
profe mas o menos cuanto debe soportar el paradero del bus q me tok hacer si lo voy a hacer en madera ?
Hola Jeison, para el caso suyo creo que con 20 gramos es suficiente, recordemos que es una maqueta.
TPJ
la cubierta se puede hacer con palos de paleta todos unidos?
Claro Jeison, pero eso te incrementa el peso.
TPJ
Buenas noches
profe nosotros no hemos tenido semana santa para descansar, merecemos tambien un descansito, se nos dieron garra !!!
bueno ese no era el tema; profe lo que sucede es que mi maqueta tiene unas (2)columnas de 60cm de alto, pero percibo que no da etiqueta en su presencia y quisiera saber si puedo cortar las columnas a la mitad para no tener que ingeniarle una graderia muy alta y para que asi queden de 30 cm cada una y se vea mejor; ¿ influye en algo?
(la cubierta mide 40cm y es en polietileno, su forma es inclinada y curvada; su peso es de 5 Gr)
Grcias.
Claro, tienes razón la proporción da inestabilidad, revisa la escala, pero creo que con 35 cm es mas que suficiente.
TPJ
PROFE ES Q NO SE COMO CALCULAR EL PESO DE UN PEDASO DE TABLA( Q ES MI CUBIERTA) PERO NO PESA MUCHO Y NO SE COMO CALCULARLE EL PESO. ¿COMO HAGO?
Hola nicolas, una aproximación se puede hacer calculando el volumen de la tabla, largoxanchoxgrueso y luego por la densidad de la madera…la otra ir a una tienda y hacerla pesar.
TPJ.
hola profe
mi maqueta es sobre la cubierta de un coliseo y lo q habia calculado para eso era un peso de 500 gramos lo q seria equivalente a una libra pero mirando otros comentarios pienso q es mucho peso ¿si es mucho peso?
pero mi real inquietud es por q al realizar el calculo del area las resistencias de los materiales equivalen a 64.4 para la celosia y 312.4 para las columnas y me parece q es algo exagerado no encuentro los materiales y mi pensado era en palos de balso
las medidas del techo son 46cm base y 34cm altura, segun la figura de un rectangulo y el calculo de la resistencia lo hice sobre 0.10 resistencia de un palo de balso
ayuda porfa
Hola Angie recuerda que el peso lo debes repartir entre las celosías. Si tienes 500g para 5 celosías a cada una le corresponde 100gramos y si en la celosía hay 5 nudos en cada nudo se soportan 20gramos. Para 20 gramos no te puede dar un área tan grande. Revisa y me cuentas.
TPJ.
profe hice el puente de 40 cm de largo las escaleras van hacer de 15 por un lado y 15 por el otro y la tabla la corte de 70 cm para calcular el f2 cojo la mitad d la tabla o cojo la mitad de los 40cm del puente y el totoal del puente d1 es los 40 del puente o los 70 de la tabla.
muchas gracias profe
hola,la mitad de la tabla es para f2 y la mitad del puente para f1.
TPJ
hola de nuevo profe
no son 4 celosias y 500gramos se reparten en esas cuatro cada celosia tendra un peso de 125 gramos y en cada nudo habran 12.5 gramos, segun el calculo de los angulos son de 63.43° y segun el procedimiento es 12.5 dividido 2sen 63.43° el resultado es 12.5 dividido 1.78 y resultado final 7.02
al realizar el calculo del area f/r
a=7.0/o.16 =43.8
no lo entiendo y lo he revisado varias veces y pienso q ¿depronto toca hacer alguna conversion por los gramos o algo asi no?
Buenas angie, ese resultado es correcto recuerda que es un área lo que estas calculando es decir un valor al cuadrado, si le sacas raíz cuadrada obtienes 6.6 mm, puedes usar 7mm. Eso sucede cuando las cargas son repartidas en pocas celosías.
TPJ
hola profe es sobre el puente el peso del puente lo hize de 40gr y los separe en cuatro celosias y cuatro nudos para el calculo del area es f=40gr se divide en cuatro y para calcular los vectores seria 10 gr
Hola Andrea, con 40 gr dividido en 4 celosías, a cada una le corresponde 10 gr y luego dividido en 4 nudos cada celosía,entonces en cada nudo sería 2.5 gr para calcular los vectores.
TPJ
hola profe es sobre el puente el peso del puente lo hize de 40gr y los separe en cuatro celosias y cuatro nudos para el calculo del area es f=40gr se divide en cuatro y para calcular los vectores seria 10 gr muchas gracias profe
profe un ejemplo de centro de gravedad con un cuarto de circulo la solucion
Con un cuarto de círculo de radio 3cm empleas la ecuación x= 4r/3(3.14) = 1.27 cm . La ecuación está en la tabla de Centros de gravedad.
TPJ
profe hola
esque me fije bn y no le agradeci entonces ps
gracias profe ahora si me dan los cálculos
Gracias, a la orden!
TPJ
profe toca hacer el dibujo solamente de las poles
solamente o diseñarlas tambn para presentarselas a
ud el miercoles
Hola, diseñar es un proceso que incluye dibujar y calcular. Diseñar no es construir. Tu dibujas un sistema de mecanismos con poleas, planos rectos o inclinados y le colocas los vectores, hasta ahí me presentas el miércoles.
TPJ
profe cuando deja trabajo en la pagina gracias
Profe, Donde esta El Trabajo que Dejo Para 1003, Por que nos Paramos a mirara La Pelea!! !!1 Xd
si profe cual es el trabajo ?
Hola jóvenes, pues el trabajo está colocado desde el viernes…como que no lo ven?
Es el último tema: Trabajando sobre el diagrama del cuerpo libre: taller para 10.03
no olviden imprimirlo..sin la portada no lo recibo.
TPJ
profe cuando va a enviar los ejercicios que usted le dejo a 1003 j.t. :@
profe no encuentro el trabjo
profe ese taller esta complicado por favor nos podria mostras mas o menos como es su desarrollo
Hola marly, solo debes colocar vectores(diagrama del cuerpo libre) siguiendo las indicaciones de la clase y luego hacer sumatorias en x y en y.
TPJ
prfofe no veo el taller q nos dejo paar este fin de semana
hola Angela, me extraña que no lo encuentres… se llama TRABAJANDO PARA EL DIAGRAMA DEL CUERPO LIBRE. Se encuentra en lo último de la página.
TPJ
profe no encuentro haora el taller despues de q descargaba virus jejee enq parte esta?
profe es el taller para 1003?
soy de 1002
Hola, el taller es para cada 10..hacen solo el primer punto; por ahora…
TPJ
Quería comentarles, que el Peso y la Normal no son fuerzas de acción y reacción.
Son fuerzas de distintas naturalezas, una gravitatoria y otra electromagnética.
La reacción al peso es la fuerza de atracción que produce un cuerpo sobre la tierra.
Hola Gonzalo, gracias por la aclaración acerca de la naturaleza de estas fuerzas. Todo depende desde el ángulo de donde se mire.
TPJ
profe necesito su ayuda con algo de mate y es urgente es la recuperacion pero es solo esta ecuacion:
pues hay dice :
1.utilizando calculadora,tabular y graficar en el intervalo indicado:
a) y=2senx en [0,2π]
b) y=senx en [0,4π]
c) y=sen2x en [0,3π]
d) y=2cosx en [0,2π]
e) y=2cos2x en [0,π]
d) y=senx + cosx en [-π,π]
pues profe nesesito solo un ejemplo de como usted lo haria
Hola Julian, cuando te piden tabular en un intervalo simplemente debes sustituir los valores en la ecuación. El intervalo [0,2π] involucra diferentes puntos [0,π/4,π/2,3π/4,π,5π/4,3π/2, 7π/4, 2π] en nuestro caso (sacando los resultados con la calculadora):
y=2sen0= 0 , y=2senπ/4= 1.4142, y=2senπ/2= 2, y=2sen3π/4= 1.4142, y=2senπ= 0 , y=2sen5π/4= -1.4142, y=2sen3π/2= -2 , y=2sen7π/4= -1.4142, y=2sen2π= 0
La gráfica la debes hacer así: en el eje (x) colocas los valores del intervalo: [0,π/4,π/2,3π/4,π,5π/4,3π/2, 7π/4, 2π]
En el eje (y) colocas los resultados obtenidos con la calculadora: [0, 1.4142, 2, 1.4142, 0, -1.4142, -2, -1.4142, 0 ]
Te debe dar una función sinusoidal.
TPJ
Buenas tardes Profe
profe lo que sucede es que no tengo la guía del trabajo de vacaciones, será que usted me la puede enviar vía correo.
gracias.
Profe ya la encontré es que @nikolas me dijo que esa no era
No hay problema Sneyder.
TPJ
ola
Hola didier, espero te encuentres bien..si tienes una pregunta con gusto te la contestaré.
TPJ
Buenas noches profe:
profe hay cosas que no logro entender, en el ultimo ejercicio del taller dice:El conductor de un automovil que viaja a 25m/s observa que hay un tren que obstruye el camino; en el instante que aplica los frenos el tren se encuentra a 60m de distancia ¿habra impacto?
– sé que hay un velocidad inicial que es de 25m/s, que hay una distancia que es 60m, pero no conzco ni el tiempo ni la aceleración ¿entonces como lo desarrollo ?
gracias profe
HOLA SNEYDER, el problema establece unas condiciones para verificar eldesplazamiento del auto…debes hallar la desaceleración en funcion del tiempo y el espacio correspondiente en funcion nuevamente del tiempo, si sabes de desigualdades establece una para condicionar el tiempo antes del choque.
Atte
TPJ
profe que toca copiar?
Hola Steven, debes transcribir el tema de GRÁFICAS EN CINEMÁTICA, no olvides realizar los diagramas y mas importante aún tratar de comprender el tema que explicaremos la semana entrante.
ATTE
TPJ
profe cual es el taller q no lo encontre
profe necesito que porfavor me regale los ingredientes y la preparacion para hacer leche de magnesia esque por más de que busco en internet y libros lo único que me sale es la formula como tal depronto usted tenga la respuesta
gracias 😀
La leche de magnesia se conoce originalmente como hidróxido de magnesio, si quieres preparar en el laboratorio una muestra (no para consumir)
te envío este enlace : http://www.youtube.com/watch?v=StwHnPoxj5Q, copialo y pégalo en el buscador.
TPJ
Profe Donde Esta la Lectura de el motor a vapor No la encuentro, no se si es la de Tipo de conversion de Temperaturas Me puede decir cual es.. ? xd Gracias y perdone la ignorancia
Sr. Nicolas le puse un título más grande para que lo encuentre, se llama TALLER DE HISTORIA DEL MOTOR DE VAPOR
TPJ
profe
muchisimas gracias me sirvio de mucho su ayuda, ya sólo es buscar todos los materiales gracias profe
profe me podria hacer el favor de decirme cual es el taller que hay para 10
Buenos días, el taller se llama TALLER DE HISTORIA DEL MOTOR DE VAPOR.
TPJ
profe pero no aparece el taller ni la guia que tocaba copiar!
Ashh Perdon Si Esta Esque No La Descargaba!
profe y como es el proyecto tiene que llevar que
gracias
Buen día jimmy, el proyecto debe unir tres elementos: celosías, motores eléctricos e hidráulica, para eso hay tres guías. Lo otro es creatividad de tu parte para unir esos elementos en algo que presente utilidad.
TPJ
profe para cuando es exactamente el proyecto de aplicacion.?
gracias.
venga profe donde esta el proyecto no lo encuentro
Hola, alexis en la parte superior de la página 10 EN LA CLASE , antes de iniciar el cuarto periodo dice: PROYECTO PROPUESTO 3 PERIODO: LA FÍSICA APLICADA y aparecen las tres guías.
TPJ
profe dos grandes inquietudes el proyecto se puede hacer en grupo ¿?
y el proyecto digamos puede contener los tres elementos separados ¿?
por decir algo hacer una ciudad y en una parte el molino de agua luego carros y las celosias vendrían siendo los puentes ¿? se puede ¿?
Hola angie, la idea del proyecto es unificar los tres elementos en algo creativo. Tu idea de la ciudad es muy interesante y el concepto de ciudad unifica los tres elementos, es una buena idea para el proyecto. Y si lo puedes hacer en grupo máximo tres integrantes.
TPJ
profe el proyecto debe lleva algo con celosías ,motores y hidráulica
es q bote los apuntes y no se que es lo q toca hacer?????
Hola marly, estas en lo correcto, la idea es integrar esos tres elementos en algo creativo, tu eres buena en eso!
TPJ
Buenas tades profe.
Profe en los siguientes dias espero enviarle los respectivos trabajos para el periodo 3 y 4, ya cuentan con la Autorización de el Coordinador Samuel Arellana; se los enviare a correo.
Agradezco su atención y ayuda.
atte Sneyder Suárez
profe yo como siempre molestado para cuando es la expocicion y cuales son los temas
profesor me podría ayudar :cuales son los temas de la expisicion
profesor me podría ayudar :cuales son los temas de la preposicional de recuperación
Claro! hay varios temas, todos relacionados con los sistemas de un automóvil. Puedes escoger entre sistema de frenos, de suspensión,de dirección, eléctrico, etc.
Atte
TU PROFE JULIO
profe esto esta muy dificil sera k la proxima clase me puedes explicar nuevamente
por supuesto!!
TPJ
profe soy de 1002 en donde puedo encontrar el taller
Stephanny, el taller se encuentra en 10 en la clase «TALLER DE DESCOMPOSICIÓN DE VECTORES» después del método trigonométrico.
ATTE TPJ
profe no me llego el trabajo que hago ?
Llega la notificación al correo. El trabajo de Descomposición de Vectores debes descargarlo de la página.
TPJ
profe gracias por la recuperacion que haces antes de entregar notas me salvaste de una juetera
Ok..pero la próxima vez..no se salva!
TPJ
Profe cual es el taller de recuperación del primer periodo para subir un poco mi nota.
Gracias~
Ah no ya lo encontre 😡
profe el trabajo de semana santa toca en el cuaderno resumir todo o podemos hacerlo en computador e imprimirlo
profe no encuentro donde nos explican como hacer el calculo de la maqueta por favor me dice donde lo puedo encontar
gracias
Claro Jenny..se encuentra después de la presentación de las maquetas que se hicieron el año pasado. TPJ
ola profe como estas que pena lo que pasa es que el brazo hidraulico no se quiere mover con las mangueras … y usamos una madera un poco gruesa por favor expliquenos como hacer para que suba … muchas gracias
Hola:
Primero recuerden que las jeringas tienen una presión determinada por su área. Una solución puede ser comprar jeringas mas gruesas que generen mayor presión. Ahora que si usas una madera muy pesada puedes implementar usando dobles jeringas. Igualmente les sugiero revisar las uniones.
ATTE
TPJ
profe pra la expocision puedo elejir la temperatura como tema
Hola Sindy…ese tema es Cool.. no olvides relacionarlo con el medio ambiente..
TPJ
Profesor Queria Saber Donde Puedo Encontrar Las Tablas De Densidades ,De Areas Para Las Figuras Y La Tabla De Volumenes De Solidos Esque No Las Encuentro D:
Todas las tablas de este tema las consigues en 8 en el clase!.
TPJ
profe no encuentro la tarea de fisica para semana santa para 1003 por favor digame como la puedo encontrar
Debes ubicarla en la pestaña 10 en la clase, luego bajas hasta el título «Trabajo de receso escolar de semana santa» son tres trabajos a descargar, una lectura, una guia y un taller.
TPJ
BUENAS TARDES
Profesor Julio, tenga usted una buena tarde.
Le escribo para darle a conocer mi inquietud con respecto al trabajo de semana santa. Soy estudiante del grado 10-03 y aun no me ha quedado claro a a que se refiere la problemática para hacer el trabajo con las normas APA , es decir , el trabajo es respecto a la lectura de la importancia de las estructuras metálicas , con respecto a física , o un tema libre .
le agradezco su atención prestada y espero una pronta respuesta .
Alejandra Rojas .
El trabajo de «la propuesta de estructura dinámica» es escrito en computador con las normas APA sobre el tema de las estructuras y según la guia de normas de presentación. El tema es libre pero debe tener relación con la propuesta.
El taller si lo puedes realizar en hojas de examen.
Profe hola! una pregunta en la suma de los vectores del trabajo… se suman los 4 vectores al tiempo o cojemos de a dos o como hacemos? porfa explicame muchas gracias
Depende del método, si es Polígono o Secuencial se pueden todos una tras el otro, si es Paralelogramo de dos en dos y luego las dos respuestas
profesor; era ara saber si me puede dar su correo es que tengo dudas…
9fisicaolaya@gmail.com.
TPJ
profe sera que puedo hacer la maqueta con un niño de otro salón?
No problem!
TPJ
profe julio me pregunto si usted ya subio la percpectiva de la clase pasada de dibujo tecnico del CDFL
Claro!! ingresa a la sección de MANGA y al final encontrarás estos trabajos.
TPJ
Profesor el 5to punto del plan de mejoramiento pide el cálculo de la deformación lineal, superficial y volumétrica pero no dice ni temperatura inicial ni temperatura final ¿Cómo lo hago?
Hola, emplea las temperaturas del primer caso o ejercicio. TPJ
profe una ayuda con la tabla de el área CDFL
Profe como es y q es lo q tiene q llevar el trabajo ese de la casa domotica?
Buen día, luego de haber leído la introducción al tema de casas domóticas, debes seguir los pasos consignados en TRABAJO DE RECESO ESCOLAR SEMANA SANTA, son 3 puntos.
TPJ
Profesor en que pagina va a subir la imagen de artes ?¿
Buen día, Todos los trabajos de artes se encuentran en la sección MANGA.
TPJ
profesor de casualidad los que sacamos 3.5 en el trabajo de la casa hay que volverlo hacer o se deja asi y se hace en el computador?
Todo trabajo se puede mejorar.
TPJ
Profesor, ¿Cuando va a subir la imagen de Arte?
Buen día, las imágenes de artes siempre han estado en la sección MANGA de la página.
TPJ
profesor cual es el trabajo de estructuras que hay que llevar para mañana (jueves)
Buena noche.
Esta en la sección de trabajos para semana santa.
TPJ
profe el taller de cinemática de décimo hay que hacerlo por que eso no lo hemos visto solo vimos el concepto
Este tema es del tercer periodo. TPJ
Profesor Buenas Tardes La Estructura De La Casa Domotica ¿Se Puede Hacer Con Material Que Se Pueda Soldar? ¿Tiene Que Ser Obligatoria Mente En Madera?.
La idea es usar recursos reutilizables, pero puedes usar madera o metal. TPJ
Profesor En Que Materiales Podemos Hacer La Casa ?
Ojala en materiales reutilizables.
TPJ
hola me gustaria saber usted como prof que preguntas le realizarias a sus alumnos antes de realizar la experiencia de torricelli cn mercurio para poder guiar mejor la experiencia y cuales para lograr la interpretacion de la misma
Inicialmente hablaríamos entre todos de la vida de Torricelli, la historia de este personaje y quienes influyeron en su pensamiento, luego las preguntas rondarían la química del mercurio y su estado, al igual que sus aplicaciones en la vida común y en fábricas y laboratorios. También se podría tratar el tema de la manipulación de sustancias y como el mercurio se puede convertir en un veneno para la naturaleza y el hombre. La experiencia inicial con agua sería prioridad para dar una interpretación comparativa. Espero tu pregunta esté satisfecha.
TPJ
Buenas tardes profesor julio de casualidad me puede informar en que parte subió los 20 ejercicios que teníamos que hacer los que no entregamos los 5 el dia de hoy
30/07/14
Buen día, con calma. Esa tarea es para el puente.
TPJ
buenas tardes profesor julio quisiera saber si me podría decir como se llamaba la historia que nos contó en clase sobre RAMSES,GRACIAS
«La historia de los dos hermanos» mito y realidad. TPJ
Buenas tardes:
Profe Julio, me gustaria saber que tema debo adelantar de física y si le puedo presentar un trabajo de artes ya que la clase pasada no pude asistir, GRACIAS.
Buena noche, debes escoger un tema de la lista para exponer en grupo. De artes debes ilustrar un poema.
TPJ
profesor una duda como asi desarrollo de la tematica y aplicacion de la tematica??
Buen día. El desarrollo de la temática implica la elaboración de un texto donde usted argumenta desde la teoría recopilada sus hipótesis. La aplicación hace referencia a los hechos obtenidos al realizar aplicaciones de dicho tema en el mundo real; es decir la práctica.
TPJ
Quiero ser muy inteligente! ¿Como lo hago?
Hola esteban, la inteligencia tu la posees, debes solo potenciarla en tus propios intereses, obvio que leer, mantener una disciplina de estudio, ser ético y responsable contigo mismo también te ayudan.
TPJ
hola profe ya le envié el trabajo y no me a llegado respuesta el trabajo ya le llego
PJ
¿Cual es la mejor religión del mundo?
Aquella que realmente practiques con fé
PJ
Sí en 15 años ningún estudiante ha aprobado su examen, ¿eso significaría que no eres buen profesor?
El bien o el mal son tan subjetivos… a veces pienso que tal vez el examen se ha adelantado 15 años para una sociedad del futuro…tal vez para alguien que pueda pensar hacia el mañana..e ir mas allá de sus propios límites… tal vez yo vengo del futuro y busco encontrar a esa persona que conocí en otra vida… o a mi mismo?… recuerdos Kira 🙂
Interesante, das una Respuesta metafórica, poco lógica pero muy razonable. No cabe duda eres un gran profesor… nos vemos en clases 😊
Esos grandes personajes que se proponen descubrir algo y no llegan a encontrarla nunca, me ponen enfermo.
No consiguen encontrarla por que siempre miran en el lugar equivocado.
Tienes razón mi querido da vinci…mirar el lugar correcto es toda una proeza de la vida…llena de dificultades pues no solo tu te distraes…sino que los medios que te rodean buscan distraerte (a manera de complot) para que nunca te encuentres a ti mismo…
PJ
¿como hago para encontrarme a mi mismo?.. ¿Es necesario no tener ninguna distracción?
Te responderé invitándote a buscar un lugar donde halla hormigas.
Obsérvalas bien… y después yo te haré una pregunta.
PJ
Soy «Kira» ya he Indagado sobre las Hormigas, estoy listo para su pregunta.
Encontraste el elefante cuando veías a las hormigas?
Cuando estuviste mirando las hormigas …no viste el elefante?
hola profe como puedo mandar el trabajo de décimo que dejo para receso no encuentro el link para mandarlo
Este trabajo es para realizarlo en el cuaderno. Debe estar pendiente al próximo trabajo.
hola profe como se lllama el trabajo que dejo pa los dias q no tenemos clase por el paro..
Esta en esta página se encuentra el trabajo de la semana pasada. Mañana subiremos el trabajo para la semana del 6 al 13 si continua el paro escolar.
Andrea carvajal profe para cuando y que eslo q tiene que llevar la maqueta
La maqueta es la cristalización de los temas de cálculo y diseño vectorial donde se incluye la estática y la dinámica..al igual que lo domótico de la electrónica y los sistemas …y lo sustentable del eco-diseño. Esos son los elementos que debes incluir en tu elaboración. ¿cuando? Cuando terminemos el tema de mecanismos.
Muy interesante, pero conozco un sitio wed, donde resuelven también otros ejercicios se lo recomiendo se llama profecasa.com
Gracias
Gracias por la información, esa es la idea. Entre todos nos brindamos información, cada uno con un énfasis.
Hola profe, soy una ex alumna y quisiera saber, como me podríaa orientar con ejercicios de movimiento uniforme acelerado. Gracias
att: Alejandra Rojas
Buena noche, agradezco tu comunicación. Sería bueno iniciar con las guías que se encuentran ubicadas en la página de 10 en la clase del tema de cinemática. Cualquier duda espero te comuniques.
hola profe soy del diego fallon y pues para saber en que parte esta la recuperacion de 10 gracias
Hola profe. Muy buena pagina!! Un gran trabajo al elaborarla y gracias a toda la información que encuentro aquí se me han llegado a facilitar muchos temas. Espero que siga compartiendo toda su conocimiento con el mundo.
Gracias, el conocimiento debe ser para todos.