Bienvenidos QUERIDOS ESTUDIANTES a un nuevo año de conocimientos y saberes en torno a las CIENCIAS NATURALES enfocadas desde la FÍSICA. Te damos la BIENVENIDA y esperamos te encuentres a gusto en nuestras clases.
Como ya sabrás regresamos a la PRESENCIALIDAD y a la posibilidad de construir colectivamente el conocimiento.
Nuestro horario para este año será el siguiente:

NORMAS DE BIOSEGURIDAD
Obligatorio y correcto uso del tapabocas, lavado frecuente de manos, evitar el contacto estrecho durante tiempos prolongados, airear los espacios en los que nos encontramos.
HERRAMIENTAS PARA EL APRENDIZAJE DE LAS CIENCIAS INTEGRADAS
Con todo ese conocimiento adecuadamente adquirido queda conocer el proceso NATURAL y NEURODIDACTICO como lo procesamos en el CEREBRO para seguir en esa misma tónica en la FORMA DE DIVULGACIÓN DEL CONOCIMIENTO CIENTÍFICO.
PEOCESOS NEURODIDÁCTICOS NATURALES DEL APRENDIZAJE DEL CONOCIMIENTO CIENTÍFICO
Nuestro cerebro tiene un orden de aprender mediante la LECTURA CIENTÍFICA.


FORMAS DE DIVULAGACIÓN DEL PENSAMIENTO CIENTÍFICO
En nuestro curso emplearemos 2 formas principales a través de las cuales DIVULGAR nuestro pensamiento científico acordes a los procesos naturales de nuestro cerebro.
FORMAS VISUALES
Estas formas estarán sujetas a los estudios presentados en el VISUAL THINKING, complementados con el PENSAMIENTO CRÍTICO, CIENTIFICO, INNOVADOR Y CREATIVO.
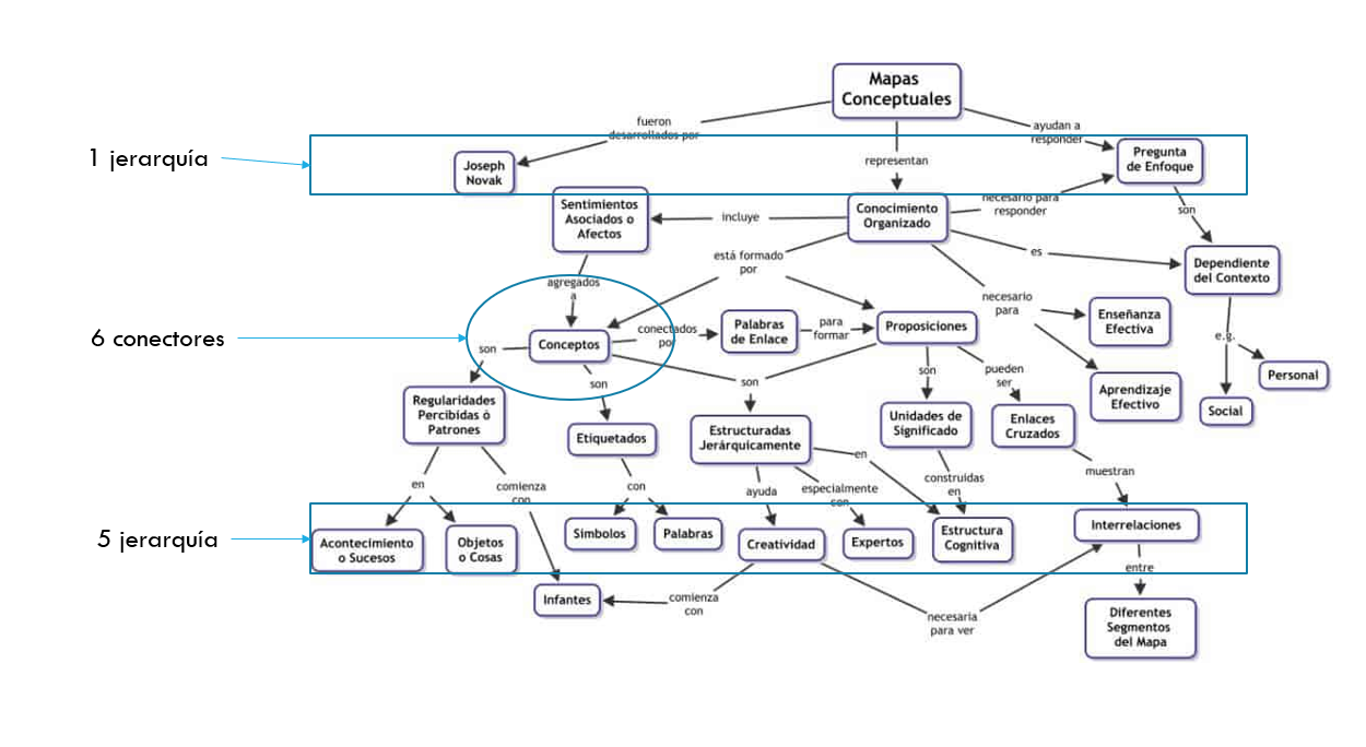
MAPA CONCEPTUAL
Formas de resumen mediante palabras conectadas en forma lógica

MAPA MENTAL
Formas de resúmenes mediante imágenes y palabras

NOTA VISUAL
Trabajo personal de toma de notas en clases


Un video que nos explica la elaboración de un SKETCHNOTE:
RESUMEN GRÁFICO
Recopilación completa de un trabajo de conferencia o ponencia


MAPA ICONOGRÁFICO
Forma de divulgación gráfica que involucra las EMOCIONES, APLICACIONES, CONOCIMIENTOS ADQUIRIDOS .
En el siguiente video se explica parte del sustento teórico del MAPA ICONOGRÁFICO:

Estupiñan Meneses, J. A. (2021). Representaciones iconográficas : Neuroprocesos recurrentes durante la enseñanza- aprendizaje de las ciencias naturales mediante didácticas iconográficas. In Medio Pan y un Libro (Ed.), Experiencias Científicas en el diario vivir: Investigación al servicio de la humanidad (Primera, pp. 172–206). Bogotá, Colombia. Retrieved from https://reddi.net/producto/experiencias-cientificas-en-el-diario-vivir-investigacion-al-servicio-de-la-humanidad/-al-servicio-de-la-humanidad.pdf
TIMELAPSE
Forma AUDIOVISUAL mediante videos de hacer un resumen de la clase. Puede incorporar Sonidos.
GRACIAS POR TU ATENCIÓN
TPJ
